Manual
Table Of Contents

4. Configuring the MAP450D
The MAP450D has many operating parameters that control how it communicates
to the host controller. These operating parameters can be changed in three ways:
from the MAP450D’s keyboard when it is in Configuration mode, when the host
controller sends a Configuration Control Command, or by downloading a
STEPware-100 project. This chapter explains how to connect the MAP450D to a
PC so you can download a project from the STEPware-100 configuration software.
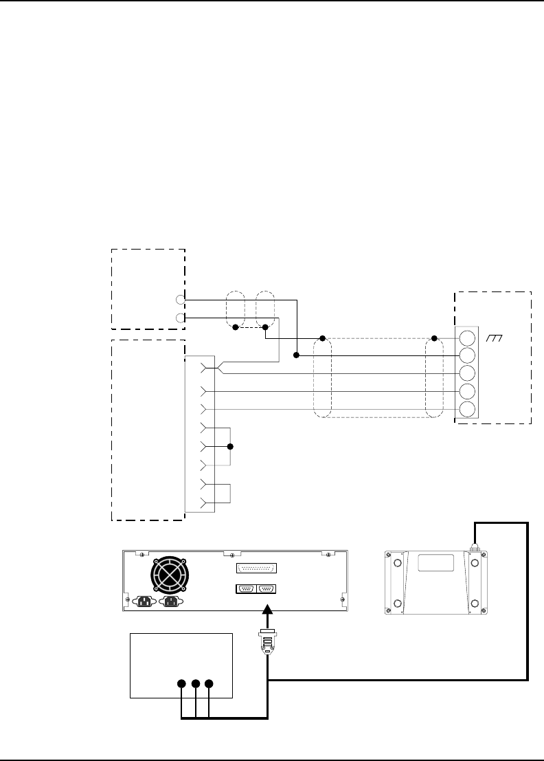
4.1. Connecting the MAP450D to a PC
First, remove the operating cable from the terminal block pins. Next, connect an
RS-232 serial communications cable (Maple Systems P/N 7431-0048) to the
proper COM port on your computer and the terminal block pins on the MAP450D.
See Figure 13 below for pin assignments.
INSTALLATION MANUAL 17
1010-0046A, REV 00
9S
10
COM
RXD
TXD
+24V
3
9
2
1
TB1
OIT
PC
Shield
+24V
GND
Power
Supply
CTS
DSR
RTS
DCD
DTR
GND
TXD
RXD
8
7
6
4
1
3
2
5
Red
Black
Black
Red
Blk
Green
White
Printer
Com2
Back
of
OIT
7431-0048
Com1
-+
OIT
GND
PC
OIT Power Supply
Maple Systems
OIT to PC cable
(If mouse is using
Com 1, use Com2)
Figure 13 MAP450D to PC RS-232 Communication










