Datasheet

General Description
The MAX16054 is a pushbutton on/off controller with a
single switch debouncer and built-in latch. It accepts a
noisy input from a mechanical switch and produces a
clean latched digital output after a factory-fixed qualifi-
cation delay.
The MAX16054 eliminates contact bounce during switch
opening and closing. The state of the output changes
only when triggered by the falling edge of the
debounced switch input; the output remains unchanged
on the rising edge of the input. Robust switch inputs
handle ±25V levels and are ±15kV ESD protected for
use in harsh industrial environments. The MAX16054
features a complementary output, OUT, which is the
inverted state of OUT. An asynchronous CLEAR input
allows an external signal to force the output flip-flop low.
Undervoltage-lockout circuitry ensures that OUT is in the
off state upon power-up. The MAX16054 requires no
external components, and its low supply current makes
it ideal for use in portable equipment.
The MAX16054 operates from a +2.7V to +5.5V single
supply. The MAX16054 is offered in a 6-pin thin SOT23
package and operates over the -40°C to +125°C auto-
motive temperature range.
Applications
PDAs
MP3/Video Players
Portable Electronics
Set-Top Boxes
Portable Instrumentation
White Goods
Features
o Robust Inputs Can Handle Power Supplies Up to
±25V
o ±15kV ESD Protection
o Latched Output
o Low 7µA Supply Current
o Operates from 2.7V to 5.5V
o -40°C to +125°C Temperature Range
o Thin SOT23 Package
MAX16054
On/Off Controller with Debounce and
±15kV ESD Protection
________________________________________________________________
Maxim Integrated Products
1
GND
OUTCLEAR
1
+
6V
CC
5 OUT
IN
MAX16054
THIN SOT23
TOP VIEW
2
34
Pin Configuration
Ordering Information
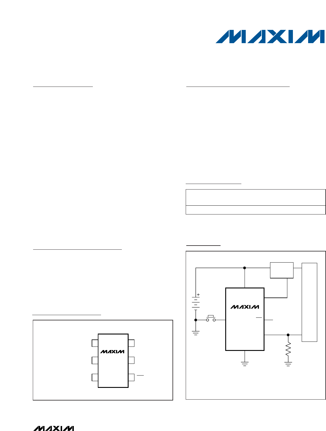
MAX16054
OUT
3V
LDO
μP
EN
OUT
IN
CLEAR
GND
ON/OFF WITH LDO
V
CC
Typical Operating Circuits
19-4128; Rev 0; 5/08
For pricing, delivery, and ordering information, please contact Maxim Direct at 1-888-629-4642,
or visit Maxim’s website at www.maxim-ic.com.
+
Denotes a lead-free package.
T = Tape and reel package. Devices are offered in 2.5k unit
increments.
PART
TEMP RANGE
PIN-
PACKAGE
TOP
MARK
MAX16054AZT+T
-40°C to +125°C 6 Thin SOT23
+AADU
Typical Operating Circuits continued at end of data sheet.