Datasheet

Table Of Contents
PIC16(L)F1508/9
DS40001609C-page 238 2011-2013 Microchip Technology Inc.
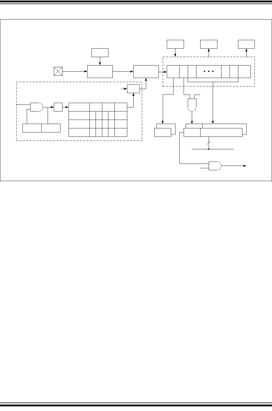
FIGURE 22-2: EUSART RECEIVE BLOCK DIAGRAM
The operation of the EUSART module is controlled
through three registers:
Transmit Status and Control (TXSTA)
Receive Status and Control (RCSTA)
Baud Rate Control (BAUDCON)
These registers are detailed in Register 22-1,
Register 22-2 and Register 22-3, respectively.
When the receiver or transmitter section is not enabled
then the corresponding RX or TX pin may be used for
general purpose input and output.
÷n
Multiplier x4
SYNC
BRGH
BRG16
x16 x64
1
1
1
1
1
x
x
x0
0
0
0
0
0
0
n
+1
SPBRGH SPBRGL
Baud Rate Generator
F
OSC
BRG16
SPEN
CREN OERR RCIDL
Pin Buffer
and Control
Data
Recovery
RX/DT pin
Stop (8) 7 Start01
MSb LSb
RSR Register
RX9
FERR RX9D RCREG Register
FIFO
8
Data Bus
RCIE
RCIF
Interrupt
Rev. 10-000114A
7/30/2013