Datasheet

Table Of Contents
2011-2013 Microchip Technology Inc. DS41458C-page 255
PIC16(L)F1526/7
22.0 ENHANCED UNIVERSAL
SYNCHRONOUS
ASYNCHRONOUS RECEIVER
TRANSMITTER (EUSART)
The Enhanced Universal Synchronous Asynchronous
Receiver Transmitter
(EUSART) module is a serial I/O
communications peripheral. It contains all the clock
generators, shift registers and data buffers necessary
to perform an input or output serial data transfer
independent of device program execution. The
EUSART, also known as a Serial Communications
Interface (SCI), can be configured as a full-duplex
asynchronous system or half-duplex synchronous
system. Full-Duplex mode is useful for
communications with peripheral systems, such as CRT
terminals and personal computers. Half-Duplex
Synchronous mode is intended for communications
with peripheral devices, such as A/D or D/A integrated
circuits, serial EEPROMs or other microcontrollers.
These devices typically do not have internal clocks for
baud rate generation and require the external clock
signal provided by a master synchronous device.
The EUSART module includes the following capabilities:
Full-duplex asynchronous transmit and receive
Two-character input buffer
One-character output buffer
Programmable 8-bit or 9-bit character length
Address detection in 9-bit mode
Input buffer overrun error detection
Received character framing error detection
Half-duplex synchronous master
Half-duplex synchronous slave
Programmable clock and data polarity
The EUSART module implements the following
additional features, making it ideally suited for use in
Local Interconnect Network (LIN) bus systems:
Automatic detection and calibration of the baud rate
Wake-up on Break reception
13-bit Break character transmit
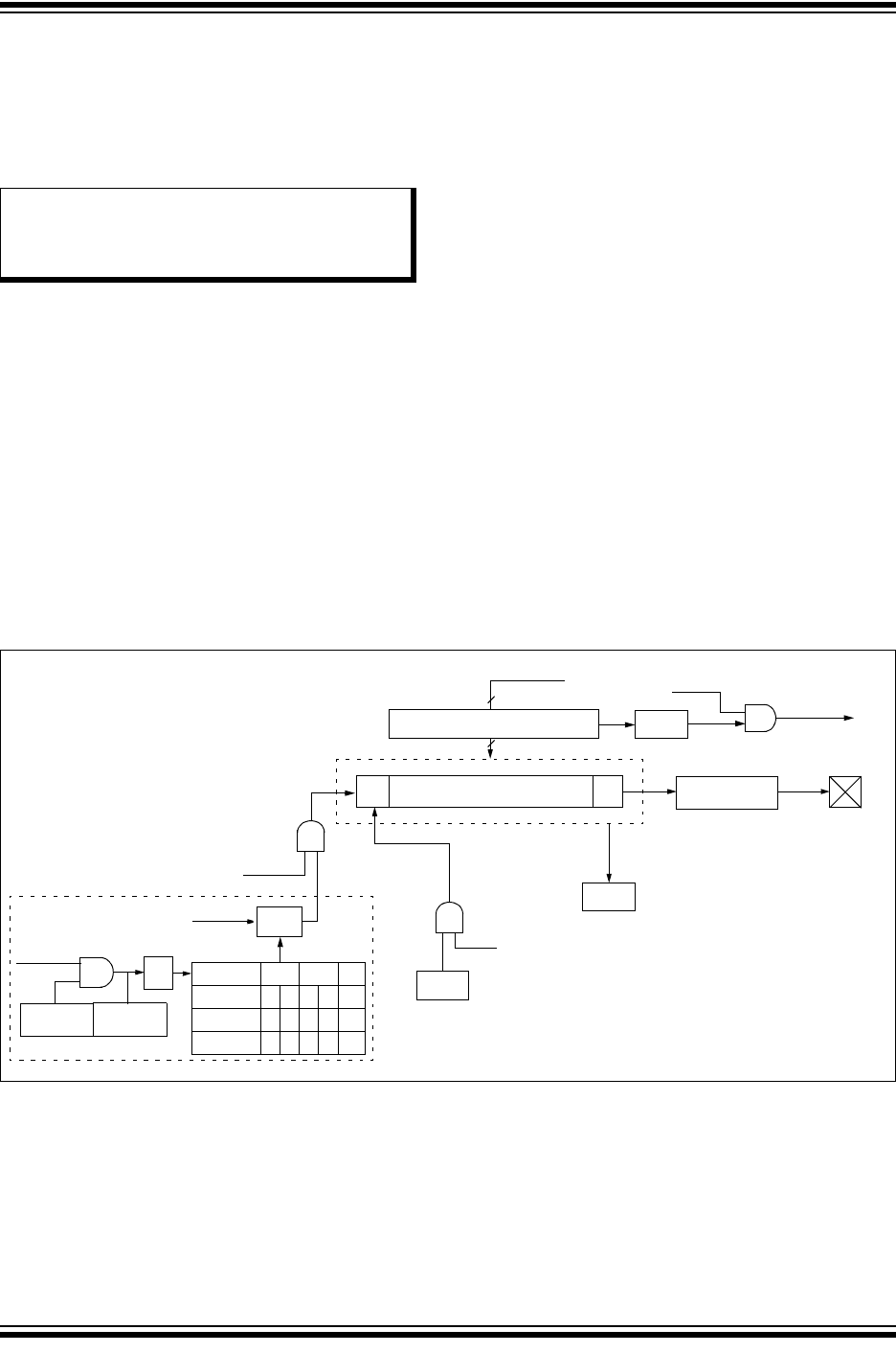
Block diagrams of the EUSART transmitter and
receiver are shown in Figure 22-1 and Figure 22-2.
FIGURE 22-1: EUSART TRANSMIT BLOCK DIAGRAM
Note: The PIC16(L)F1526/7 devices have two
EUSARTs. Therefore, all information in
this section refers to both EUSART 1 and
EUSART 2.
TXxIF
TXxIE
Interrupt
TXEN
TX9D
MSb
LSb
Data Bus
TXxREG Register
Transmit Shift Register (TSR)
(8)
0
TX9
TRMT
TXx/CKx pin
Pin Buffer
and Control
8
SPxBRGLSPxBRGH
BRG16
FOSC
÷ n
n
+ 1
Multiplier x4 x16 x64
SYNC
1X00 0
BRGH X110 0
BRG16 X101 0
Baud Rate Generator
••