Datasheet

Table Of Contents
PIC16F631/677/685/687/689/690
DS41262E-page 66 © 2008 Microchip Technology Inc.
4.2.5.4 RA3/MCLR/VPP
Figure 4-4 shows the diagram for this pin. The
RA3/MCLR
/VPP pin is configurable to function as one
of the following:
a general purpose input
as Master Clear Reset with weak pull-up
FIGURE 4-4: BLOCK DIAGRAM OF RA3
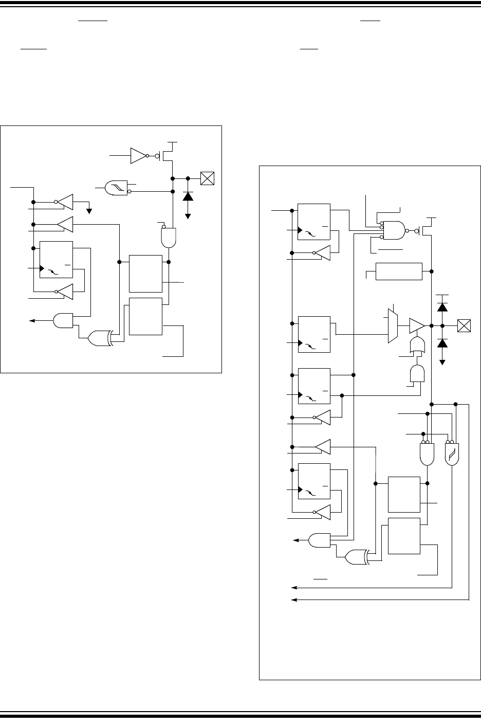
4.2.5.5 RA4/AN3/T1G
/OSC2/CLKOUT
Figure 4-5 shows the diagram for this pin. The
RA4/AN3/T1G
/OSC2/CLKOUT pin is configurable to
function as one of the following:
a general purpose I/O
an analog input for the ADC (except PIC16F631)
a Timer1 gate input
a crystal/resonator connection
a clock output
FIGURE 4-5: BLOCK DIAGRAM OF RA4
Input
V
SS
D
Q
CK
Q
D
EN
Q
Data Bus
RD PORTA
RD
PORTA
WR
IOCA
RD
IOCA
Reset
MCLRE
RD
TRISA
VSS
D
EN
Q
MCLRE
VDD
Weak
MCLRE
Interrupt-on-
Change
Pin
Q3
I/O Pin
VDD
VSS
D
Q
CK
Q
D
Q
CK
Q
D
Q
CK
Q
D
Q
CK
Q
VDD
D
EN
Q
D
EN
Q
Weak
Analog
Input Mode
Data Bus
WR
WPUA
RD
WPUA
RD
PORTA
WR
PORTA
WR
TRISA
RD
TRISA
WR
IOCA
RD
IOCA
FOSC/4
To A/D Converter
(4)
Oscillator
Circuit
OSC1
CLKOUT
0
1
CLKOUT
Enable
Enable
Analog
(3)
Input Mode
RABPU
RD PORTA
To T1 G
INTOSC/
RC/EC
(2)
CLK
(1)
Modes
CLKOUT
Enable
Note 1: CLK modes are XT, HS, LP, LPTMR1 and CLKOUT
Enable.
2: With CLKOUT option.
3: ANSEL determines Analog Input mode.
4: Not implemented on PIC16F631.
Interrupt-on-
Change
Q3