Datasheet

Table Of Contents
PIC16F631/677/685/687/689/690
DS41262E-page 212 © 2008 Microchip Technology Inc.
14.5 Watchdog Timer (WDT)
The WDT has the following features:
Operates from the LFINTOSC (31 kHz)
Contains a 16-bit prescaler
Shares an 8-bit prescaler with Timer0
Time-out period is from 1 ms to 268 seconds
Configuration bit and software controlled
WDT is cleared under certain conditions described in
Table 14-7.
14.5.1 WDT OSCILLATOR
The WDT derives its time base from the 31 kHz
LFINTOSC. The LTS bit of the OSCCON register does
not reflect that the LFINTOSC is enabled.
The value of WDTCON is ‘---0 1000’ on all Resets.
This gives a nominal time base of 17 ms.
14.5.2 WDT CONTROL
The WDTE bit is located in the Configuration Word
register. When set, the WDT runs continuously.
When the WDTE bit in the Configuration Word register
is set, the SWDTEN bit of the WDTCON register has no
effect. If WDTE is clear, then the SWDTEN bit can be
used to enable and disable the WDT. Setting the bit will
enable it and clearing the bit will disable it.
The PSA and PS<2:0> bits of the OPTION register
have the same function as in previous versions of the
PIC16F631/677/685/687/689/690 Family of microcon-
trollers. See Section 5.0 “Timer0 Module” for more
information.
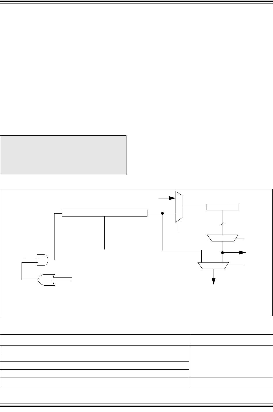
FIGURE 14-9: WATCHDOG TIMER BLOCK DIAGRAM
Note: When the Oscillator Start-up Timer (OST)
is invoked, the WDT is held in Reset,
because the WDT Ripple Counter is used
by the OST to perform the oscillator delay
count. When the OST count has expired,
the WDT will begin counting (if enabled).
TABLE 14-7: WDT STATUS
Conditions WDT
WDTE = 0 Cleared
CLRWDT Command
Oscillator Fail Detected
Exit Sleep + System Clock = T1OSC, EXTRC, INTOSC, EXTCLK
Exit Sleep + System Clock = XT, HS, LP Cleared until the end of OST
31 kHz
PSA
16-bit WDT Prescaler
From TMR0 Clock Source
Prescaler
(1)
8
PS<2:0>
PSA
WDT Time-out
To T MR 0
WDTPS<3:0>
WDTE from the Configuration Word Register
1
1
0
0
SWDTEN from WDTCON
LFINTOSC Clock
Note 1: This is the shared Timer0/WDT prescaler. See Section 5.4 “Prescaler for more information.