Datasheet

Table Of Contents
PIC16F631/677/685/687/689/690
DS41262E-page 78 © 2008 Microchip Technology Inc.
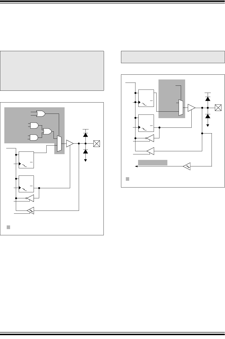
4.5.5 RC4/C2OUT/P1B
The RC4/C2OUT/P1B
(1, 2)
is configurable to function
as one of the following:
a general purpose I/O
a digital output from Comparator C2
a PWM output
FIGURE 4-13: BLOCK DIAGRAM OF RC4
4.5.6 RC5/CCP1/P1A
The RC5/CCP1/P1A
(1)
is configurable to function as
one of the following:
a general purpose I/O
a digital input/output for the Enhanced CCP
a PWM output
FIGURE 4-14: BLOCK DIAGRAM OF RC5
Note 1: Enabling both C2OUT and P1B will cause
a conflict on RC4 and create unpredictable
results. Therefore, if C2OUT is enabled,
the ECCP+ can not be used in Half-Bridge
or Full-Bridge mode and vise-versa.
2: P1B is available on
PIC16F685/PIC16F690 only.
VDD
VSS
D
Q
CK
Q
D
Q
CK
Q
Data Bus
WR
PORTC
WR
TRISC
RD
TRISC
RD
PORTC
Available on PIC16F685/PIC16F690 only.
C2OUT EN
CCP1OUT EN
C2OUT EN
C2OUT
CCP1OUT EN
CCP1OUT
I/O Pin
0
1
1
0
Note 1: CCP1 and P1A are available on
PIC16F685/PIC16F690 only.
VDD
VSS
D
Q
CK
Q
D
Q
CK
Q
Data bus
WR
PORTC
WR
TRISC
RD
TRISC
To Enhanced CCP
RD
PORTC
Available on PIC16F685/PIC16F690 only.
CCP1OUT
CCP1OUT
Enable
0
1
1
0
I/O Pin