User's Manual
Table Of Contents

2015 Microchip Technology Inc. Advance Information DS00000A-page 11
RN2903
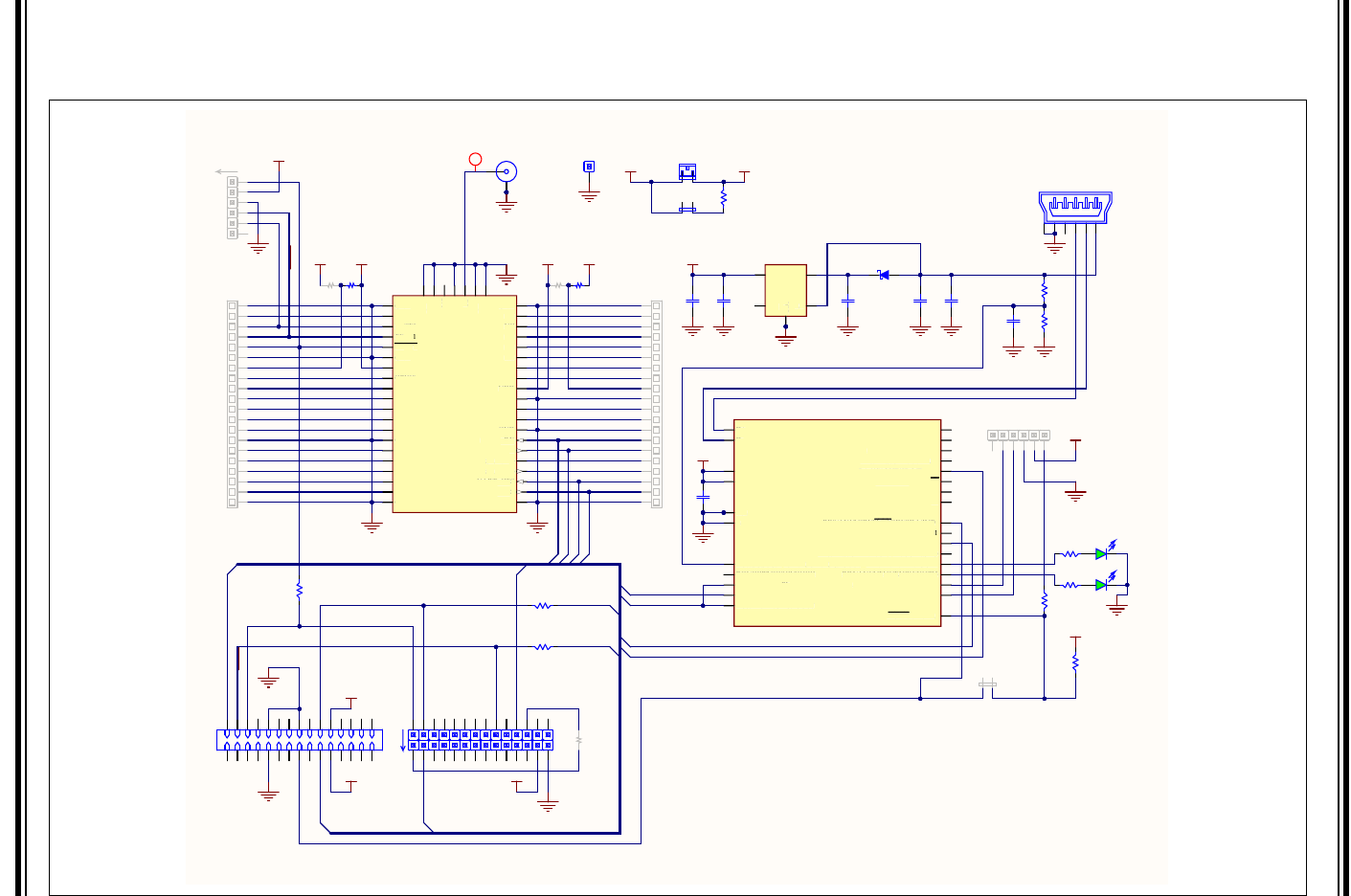
5.3 APPLICATION SCHEMATIC
Figure 5-2 shows the schematic for the RN2903 PICtail™/PICtail Plus Daughter Board.
FIGURE 5-2: PICTAIL™/PICTAIL PLUS DAUGHTER BOARD SCHEMATIC
+3V3
Current measure points
+3V3_M
GND
GNDGND
GND
Module_RX
Module_TX
Module_CTS
Module_RTS
+3V3_M +3V3_M
GND GND GND
+3V3+3V3
GND
GND
GND
GND
+3V3
+3V3
PT_Module_RESET
+3V3
GND
GND
Module_RX
Module_TX
PT_Module_CTS
Module_CTS
+3V3
GND
+3V3
Module_TX
PT_Module_CTS
PT_MCLR
Module_RTS
Module_RTS
GND
CUR1
CUR2
123X45
ID D+ D-
+5VGND
USB
G
LD1
Green
G
LD2
Green
D1
B0520LW-7-F
06030R
JP1
06030R
JP2
06030R
JP3
06030R
JP4
06030R
JPI
1
GND
1112
1314
1516
1718
1920
2122
2324
2526
2728
12
34
56
78
910
PICTail
Pin 2.54 mm right angle (PBC14DBDN)
i
50 Ohm
GND
1
2
3
4
5
6
7
8
9
10
11
12
13
14
15
16
17
18
19
20
J1
Socket 1.27 mm
1
2
3
4
5
6
7
8
9
10
11
12
13
14
15
16
17
18
19
20
J2
Socket 1.27 mm
+3V3_ext1
+3V3_ext2
1
0603
1%
R1
Gnd
Vout
4
Pgd
5
EN
1
G
n
d
V
out
Pgd
E
N
Vin
2
Gnd
3,6
IC1
MCP1825-3302E/DC
GP0
GP1
GP2
GP3
GP4
GP5
GP6
GP7
GP8
GP9
GP10
GP11
GP12
GP13
PT_Module_RX
PT_Module_RX
1 2
3 4
5 6
7 8
9 10
11 12
13 14
15 16
17 18
19 20
21 22
23 24
25 26
27 28
29 30
PICTail Plus
RA2/AN2/C2IN+/Vref-
1
RA3/AN3/C1IN+/VREF+
2
RA4/C1OUT/SRQ/T0CKI
3
RA5/AN4/C2OUT/SRNQ/HLVDIN/SS
4
RA7/OSC1/CLKI
6
RA6/OSC2/CLKO
7
RC0/SOSCO/T1CKI/T3CKI/T3G/IOCC0
8
RC1/CCP2/SOSCI/IOCC1
9
RC2/AN14/CTPLS/CCP1/P1A/IOCC2
10
VUSB
11
D-
12
D+
13
RC6/AN18/TX/CK/IOCC6
14
RC7/RX/DT/SDO/IOCC7
15
Vss
Vdd
17
RB0/AN12/SRI/FLT0/SDI/SDA/INT0
18
RB1/AN10/C12IN3-/P1C/SCK/SCL/INT1
19
RB2/AN8/CTED1/P1B/INT2
20
RB3/AN9/C12IN2-/CTED2/CCP2/SDO
21
RB4/AN11/P1D/IOCB4
22
RB5/AN13/T1G/T3CKI/IOCB5
23
RB6/IOCB6/PGC
24
RB7/IOCB7/PGD
25
MCLR/VPP/RE3
26
RA0/AN0/C12IN0-
27
RA1/AN1/C12IN1-
28
EP
29
5,16
RA2
/
AN2
/C
2IN+
/V
ref
-
R
A3/AN3/
C
1IN+/
V
R
E
F+
R
A4
/C
1
OUT
/
SRQ
/T
0C
KI
R
A5
/
AN4
/C
2
OU
T
/
SRN
Q/
H
L
V
DIN
/SS
R
A7
/OSC
1
/CL
KI
R
A6
/OSC
2
/CL
K
O
RC
0
/SOSCO/
T
1C
KI
/T
3C
KI
/T
3G/
I
OCC0
RC
1
/CC
P2
/SOSC
I
/
I
OCC
1
RC
2
/
AN14
/C
T
PL
S/CC
P1
/
P1A
/
I
OCC2
VUS
B
D
-
D+
RC
6
/
AN18
/
TX
/C
K
/
I
OCC
6
RC
7
/
RX
/
DT
/S
D
O/
I
OCC
7
V
ss
Vdd
RB0
/
AN12
/S
RI
/
F
L
T
0/S
DI
/S
DA
/
IN
T
0
RB1
/
AN10
/C
12IN3-
/
P1
C/SC
K
/SCL
/
IN
T
1
R
B2
/
AN8
/C
T
E
D
1
/
P1B
/
IN
T
2
R
B3
/
AN9
/
C12IN2-
/
CT
E
D2
/
CCP2
/
SD
O
R
B4
/
AN11
/
P1D
/
I
OC
B
4
RB5
/
AN13
/
T
1G/
T
3C
KI
/
I
OC
B
5
R
B6
/
I
OC
B6
/
P
GC
RB7
/
I
OC
B7
/
P
GD
M
CL
R/
VPP
/
R
E
3
R
A0
/
AN0
/C
12IN0-
R
A1
/
AN1
/
C12IN1-
E
P
IC2
PIC18LF25K50-I/ML
Module_RX
Module_TX
Module_CTS
Module_RTS
GND
+3V3
GND
IC2_ICSP_MCLR
IC2_ICSP_PGD
IC2_ICSP_PGC
Module_RESET
GND
JP_RST
PT+_SENSE
PT+_SENSE IC2_MCLR
Insert a short on this jumper to keep IC2 in reset state
GND
USB_D+
USB_D-
25V
0603
100nF
C4
25V
0603
470nF
C2
25V
0603
1uF
C1
25V
0603
1uF
C3
6.3V
0603
10uF
C5
50V
0603
10nF
C6
6.3V
0603
4.7uF
C8
4.7k
0603
1%
R8
220
0603
1%
R9
220
0603
1%
R10
220
0603
1%
R4
220
0603
1%
R5
220
0603
1%
R6
+5V_USB
USB_DET
+5V_D
1.5k
0603
1%
R2
100
0603
1%
R7
2.7k
0603
1%
R3
1
2
3
4
5
6
ICSP_IC2
Pin 2.54 mm
1
2
3
4
5
6
TEST
Pin 2.54 mm right angle
GND
+3V3
+3V3
while plugged in PICtail Plus socket
RFH
SMA
GND
1
UART_RTS
2
UART_CTS
3
RESERVED
4
RESERVED
5
UART_TX
6
UART_RX
7
GND
8
GND
11
VDD
12
NC
15
NC
16
NC
17
NC
18
NC
19
GND
20
GND
21
GND
22
RF
23
GND
24
NC
25
GND
26
GND
27
GND
28
NC
29
TEST0
30
TEST1
31
RESET
32
GND
33
VDD
34
GPIO0
35
GND
41
NC
42
GND
47
G
N
D
UA
RT_
RT
S
U
ART
_
CT
S
RE
SE
RVE
D
RE
SE
RV
E
D
UA
RT_
T
X
UA
RT_
RX
G
N
D
G
N
D
VDD
N
C
N
C
N
C
N
C
N
C
G
N
D
G
N
D
G
N
D
R
F
G
N
D
N
C
G
N
D
G
N
D
G
N
D
N
C
T
E
ST
0
T
E
ST
1
RE
S
E
T
G
N
D
VDD
G
PI
O
0
G
N
D
N
C
G
N
D
GPIO1
36
GPIO2
37
GPIO3
38
GPIO4
39
GPIO5
40
GPIO6
43
GPIO7
44
GPIO8
45
GPIO9
46
GPIO11
13
GPIO10
14
GPIO12
10
GPIO13
9
U1
RN2903
Note: Shaded components are not populated by default.










