Datasheet

Table Of Contents
© 2008 Microchip Technology Inc. DS41262E-page 71
PIC16F631/677/685/687/689/690
4.4.3 PIN DESCRIPTIONS AND
DIAGRAMS
Each PORTB pin is multiplexed with other functions. The
pins and their combined functions are briefly described
here. For specific information about individual functions
such as the SSP, I
2
C™ or interrupts, refer to the
appropriate section in this data sheet.
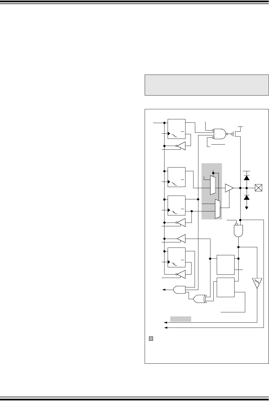
4.4.3.1 RB4/AN10/SDI/SDA
Figure 4-7 shows the diagram for this pin. The
RB4/AN10/SDI/SDA
(1)
pin is configurable to function
as one of the following:
a general purpose I/O
an analog input for the ADC (except PIC16F631)
a SPI data I/O
•an I
2
C data I/O
FIGURE 4-7: BLOCK DIAGRAM OF RB4
Note 1: SDI and SDA are available on
PIC16F677
/PIC16F687/PIC16F689/PIC
16F690 only.
I/O Pin
VDD
VSS
D
Q
CK
Q
D
Q
CK
Q
D
Q
CK
Q
D
Q
CK
Q
VDD
D
EN
Q
D
EN
Q
Weak
Data Bus
WR
WPUB
RD
WPUB
RD PORTB
RD
PORTB
WR
PORTB
WR
TRISB
RD
TRISB
WR
IOCB
RD
IOCB
Interrupt-on-
To SSPSR
Analog
(1)
Input Mode
RABPU
Analog
(1)
Input Mode
Change
Q3
To A/D Converter
(2)
ST
SSPEN
0
1
1
0
Available on PIC16F677/PIC16F687/PIC16F689/PIC16F690
only.
Note 1: ANSEL determines Analog Input mode.
2: Not implemented on PIC16F631.
0
1
1
0
SSPSR
From
SSP