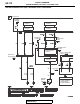
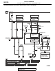
Wiring Circuit Diagrams

DAYTIME RUNNING LIGHT (DRL) <DISCHARGE TYPE>
TSB Revision
CIRCUIT DIAGRAMS
90-114
DAYTIME RUNNING LIGHT (DRL) <DISCHARGE TYPE>
M1901030700561
:
NOTE
:
FUSIBLE
LINK
36
DAYTIME
RUNNING
LIGHT
RELAY
RELAY BOX
ENGINE
COMPARTMENT
HEADLIGHT
ASSEMBLY
(DRL: LH)
HEADLIGHT
ASSEMBLY
(DRL: RH)
:
VEHICLES WITH AUTOMATIC LIGHT
·ABS, ASC, ACD, AYC AND S-AWC
·AIR CONDITIONING SYSTEM
·CENTRAL DOOR LOCKING SYSTEM
·DOME LIGHT, LUGGAGE
COMPARTMENT LIGHT
AND IGNITION KEY HOLE
ILLUMINATION LIGHT
·HEATED DOOR MIRROR
·HEATED SEAT
·HEATER <VEHICLES WITHOUT AIR
CONDITIONING SYSTEM>
·IGNITION KEY REMINDER TONE
ALARM <VEHICLES WITH KOS>
·IMMOBILIZER SYSTEM
·KEYLESS OPERATING SYSTEM
(KOS)
·REAR WINDOW DEFOGGER
·SEAT BELT WARNING TONE ALARM
·SHIFT LOCK MECHANISM
·SUNROOF
·SUPPLEMENTAL RESTRAINT
SYSTEM (SRS)
·THEFT-ALARM SYSTEM
·TIRE PRESSURE MONITORING
SYSTEM (TPMS)
·TRUNK LID OPENER
·TWIN CLUTCH-SPORTRONIC SHIFT
TRANSMISSION (TC-SST)
·ACCESSORY SOCKET AND
CIGARETTE LIGHTER
·AIR CONDITIONING SYSTEM
·AUDIO SYSTEM
·BRAKE WARNING LIGHT,
FUEL WARNING LIGHT
AND OIL PRESSURE WARNING LIGHT
·CENTRAL DOOR LOCKING SYSTEM
·DOME LIGHT,
LUGGAGE COMPARTMENT
LIGHT AND IGNITION KEY
HOLE ILLUMINATION LIGHT
·FOG LIGHT
·HEADLIGHT
·HEATED SEAT
·HEATER <VEHICLES WITHOUT AIR
CONDITIONING SYSTEM>
·IGNITION KEY REMINDER TONE ALARM
·IMMOBILIZER SYSTEM
·KEYLESS OPERATING SYSTEM (KOS)
·METER AND GAUGE
·MITSUBISHI MULTI-COMMUNICATION
SYSTEM (MMCS)
·SPARE CONNECTOR (FOR AUDIO)
·TAILLIGHT, POSITION LIGHT,
REAR SIDE MARKER LIGHT,
LICENSE PLATE LIGHT
AND LIGHTING MONITOR TONE ALARM
·THEFT-ALARM SYSTEM
·TIRE PRESSURE
MONITORING SYSTEM (TPMS)
·TRUNK LID OPENER
·TURN-SIGNAL LIGHT
AND HAZARD WARNING LIGHT
·WINDSHIELD WIPER AND WASHER