Specifications

12
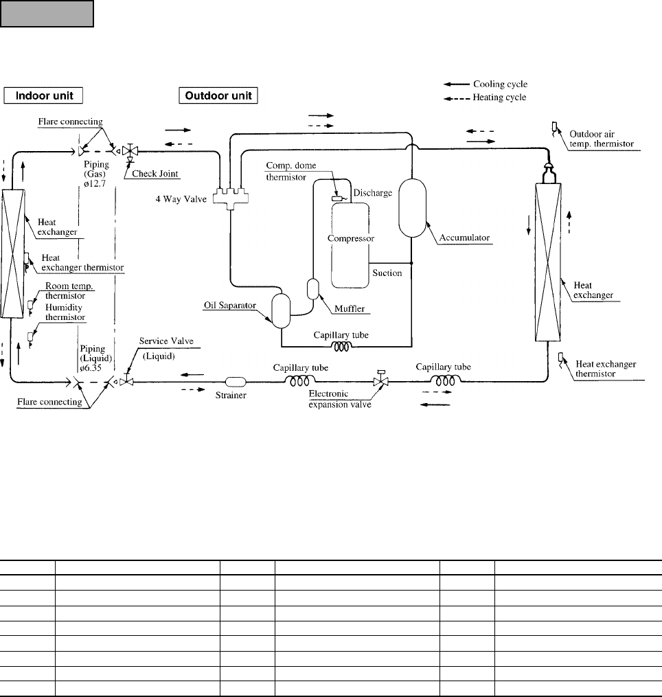
SRK-GZ
1.3 ELECTRICAL DATA
1.3.1 Electrical wiring
Meaning of marks
Symbol Parts name Symbol Parts name Symbol Parts name
CFI Capacitor for FMI RE Reactor Tr Transformer
CM Compressor motor SM Flap motor ZNR Varistor
F1,2 Fuse Th1 Room temp. thermistor 20S 4 way valve (coil)
FMI Fan motor (Indoor) Th2
Heat exchanger thermistor (Indoor unit)
52C Magnetic contactor
FMO Fan motor (Outdoor) Th3 Humidity thermistor DS Diode stack
NF Noise filter Th5
Heat exchanger thermistor (Outdoor unit)
C Capacitor
RL Inspection lamp Th6 Outdoor air temp. thermistor 52X1~2 Auxiliary relay
NK Noise killer Th7 Discharge pipe temp. thermistor EEV Electronic expansion valve
Model SRK502Z-L










