User`s manual
Table Of Contents
- 1. Introduction
- 2. Getting Started
- Powering on the W406-LX
- Connecting the W406-LX to a PC
- Configuring the Ethernet Interface
- USB Port for Expansion
- SD Socket for Storage Expansion
- Setting Up the Wireless Module
- Configuring the SIM Card
- Entering the PIN Code
- Verifying the SIM Card Status
- Enabling or Disabling the PIN Code Authentication
- Changing the PIN Code
- Unlocking the SIM Card
- Connecting to the Internet
- Reconnecting to the Internet
- Disconnecting from the Internet
- Detecting an Internet Connection Error
- Sending and Reading an SMS Message
- Deleting an SMS Message
- Test Program—Developing Hello.c
- 3. Managing Embedded Linux
- 4. Managing Communications
- 5. Development Tool Chains
- 6. Programmer’s Guide
- 7. Software Lock
- A. System Commands

W406-LX User’s Manual Managing Communications
4-7
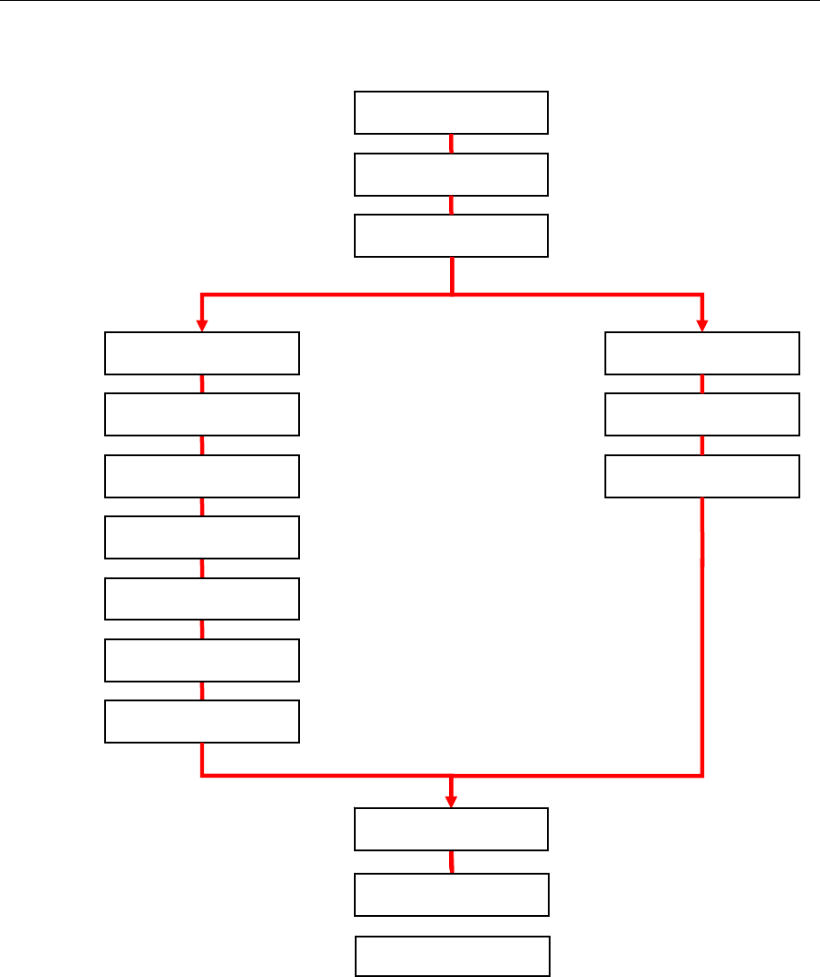
The following figure shows the IPTABLES hierarchy.
Incoming
Packets
Mangle Table
PREROUTING Chain
NAT Table
PREROUTING Chain
Other Host
Packets
Mangle Table
FORWARD Chain
Filter Table
FORWARD Chain
Local Host
Packets
Mangle Table
INPUT Chain
Filter Table
INPUT Chain
Local
Process
Mangle Table
OUTPUT Chain
NAT Table
OUTPUT Chain
Filter Table
OUTPUT Chain
Mangle Table
POSTROUTING Chain
NAT Table
POSTROUTING Chain
Outgoing
Packets










