Printer User Manual
Service Manual
Adjustment and Troubleshooting
4-50
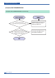
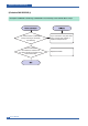
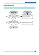
9) Defective Automatic Receiving
Description: The automatic receiving function is not working.
1. Check that the RECEIVE
Mode is set to FAX MODE.
1. If the RECEIVE Mode is set to
the TEL MODE, reset it to the
FAX MODE.
2. Even after the RECEIVE Mode
is changed to the FAX Mode,
the problem persists then try to
replace the Main B'd in
sequence.










