Printer User Manual
Service Manual
Adjustment and Troubleshooting
4-54
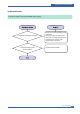
4) Defective Image Quality
Description: The copied image is excessively light or dark
1. Check shading profile.
2. Check the gap between
original and scanner glass.
3. Check printing quality.
Redo shading profile in the
tech mode.
A gap of more than 0.5 mm can
cause a blurred image. Ensure
cover close correctly. Replace as
necessary.
See "Print" troubleshooting










