Printer User Manual
Service Manual
Adjustment and Troubleshooting
4-68
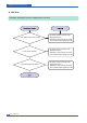
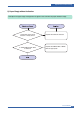
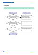
6) Cover Open
Description: The Cover Open message appears on the LCD even when the print cover is closed.
1. The ‘Open Cover’ microswitch
may be stuck or faulty.
Use TECH mode(“cover sensor
test”) to check cover switch
operation. Check and replace
switch if necessary.
Replace the front cover.
Replace the Main Control board or
Cover Open S/W as necessary.
2. The tab on the front cover
may be damaged or broken.
3. Check the connector and
cables between Switch and main PBA.










