Printer User Manual
Service Manual
Adjustment and Troubleshooting
4-64
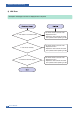
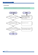
2) LSU Error
Description: A message “LSU Error” is displayed in the LCD panel.
1. LSU cable or connector faulty.
Use TECH mode to test the LSU
- Replace the LSU
- Replace a main board if the same
error persists after replacing a LSU.
Use TECH mode to test the LSU
- Replace the LSU
- Replace a main board if the same
error persists after replacing a LSU.
Use TECH mode to test the LSU
- Replace the LSU
- Replace a main board if the same
error persists after replacing a LSU.
2. LSU motor is faulty.
3. Check the HSYNC signal.










