User's Manual
Toll Restriction Override
Aspire Software Manual Features ◆ 581
Programming
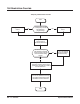
Start
Stop
In Program 21-14-01, assign a
table with the 6-digit user ID dialed
to override the Toll Restriction.
Should the Walking Toll
Restriction service code
be changed from the
default setting of 163?
No
In 11-11-36, change
the service code to
the desired entry.
Yes
Walking Toll Restriction
In Program 21-14-02, for each table,
assign the Toll Restriction Class of
Service to be used when a user dials
the 6-digit ID assigned in 21-14-01.
The Toll Restriction Class of
Service used is the same as those
used by Program 21-04-01. Refer
to the
Toll Restriction feature for
defining these classes.
Use Program 21-01-07 to determine
how long the system should remove
Toll Restriction from the extension.