Installation Instructions
Site Cabling for BTS With Optional Primary Surge Suppressor – continued
DEC 2000
5-3
SCt300 BTS Hardware Installation, ATP and FRU Procedures
PRELIMINARY
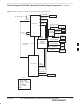
Figure 5-2: Site Cabling for Two Microcells with Primary Surge Suppressor
MICROCELL 1
MICROCELL 2
DC POWER
KEY
B/1(ANTENNA)
LABEL
NUMBER
OF CABLES
NAME
A/1(GROUND)
U/1(DC POWER)
E/1 (MIB) OR
K/1 (MIB)
SITE I/O
CABLE
Q/1 (SU)
P/1 (SU)
DC POWER
U/1(DC POWER)
A/1(GROUND)
PRIMARY
SURGE
SUPPRESSOR
D/1
(ANTENNA 2)
S/1(AC
POWER)
D/1
(ANTENNA 1)
S/1 (AC
POWER)
B/1 (GROUND)
CUSTOMER
INPUTS
SPAN
RGPS
PHONE
(MODEM)
M/1 (RGPS)
N/1 (SPAN)
O/1 (CUSTOMER
INPUTS)
V/1 (PHONE)
SITE I/O
INTERFACE
ANT A
RX
AC POWER
T/1(AC POWER)
C/1 (ANTENNA)
MASTER
GROUND
Y/1 (MASTER
GROUND)
ANT B
TX/RX
C/1 (ANTENNA)
5










