Printer User Manual

– 35 –
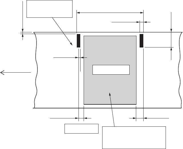
9-7. Black mark specications
<Remarks>
1) The cut position shown above is when the print starting position correct value for Section
15: memory switch 9 is the default setting.
2) The black mark’s PCS value must be 0.90 or more.
3) Note that accuracy of starting printing with the black mark sensor must be within ±2 mm of
the standard printing positions, the printing length must be within ±2 mm of the set value in
consideration of discrepancies occurring in the processing accuracy of the platen diameter
and environmental temperature in the initial state, and a -5% error margin against the set
value must be taken into account in consideration of life expectancy and attention paid to
the print layout when using pre-printed paper.
4) The printing area must be within the usable range shown in the above diagram when using
black marks. With regards to the top margin, approximately 13 mm is established between
the print position and the cut position (auto cutter,) and the paper is fed through 1 mm or
more (eight dot lines) if printing is performed after the cutting operations, making a total
of 14 mm or more for the margin. Ensure that the margin shown in the above diagram is
used to prevent the printing area value in the paper feed direction from exceeding the pitch
of the black mark. Note that if this margin is not used, it may result in pages being skipped
and other defects.
[Example of the printing area setting]
<When the pitch of the black mark (dimension A) is 100 mm>
Top margin: 14 mm / bottom margin: 3 mm + (100 mm × 0.03) = 6 mm
From this, it is clear that the printing area in the paper feed direction must be 80 mm or
less.
Printing direction
Dimension A = 30 to
300 mm
5 ± 1 mm
15 mm or more
1
+1
-0.8
mm
Bottom margin
Upper margin 14 mm or more
(3 mm + dimension
A × 3%) or more
2.5 mm
Reverse side of
the paper
Printing area
Cut position
The reverse side of the
paper is the printing
surface.