User's Manual
Table Of Contents

COMSPHERE 3600 Series Data Service Units
D-2 March 1999 3610-A2-GB41-60
NOTE
In this appendix, full backup
indicates that in order to
operate,
all
remote devices must
switch data to backup lines
when one or more tributaries
require backup. Partial backup
indicates that
only affected
remote devices will switch data
to backup lines when the DDS
line is lost to the tributary site; all
other devices continue to
operate over the DDS line.
TDM Configuration Scenarios
There are two TDM scenarios described in this section.
In the first scenario, the network transports two channels
of synchronous data between the host computer at the
central site and the terminals and printer at the remote site.
The second scenario shows full backup of TDM circuits
using Switched 56 DBMs.
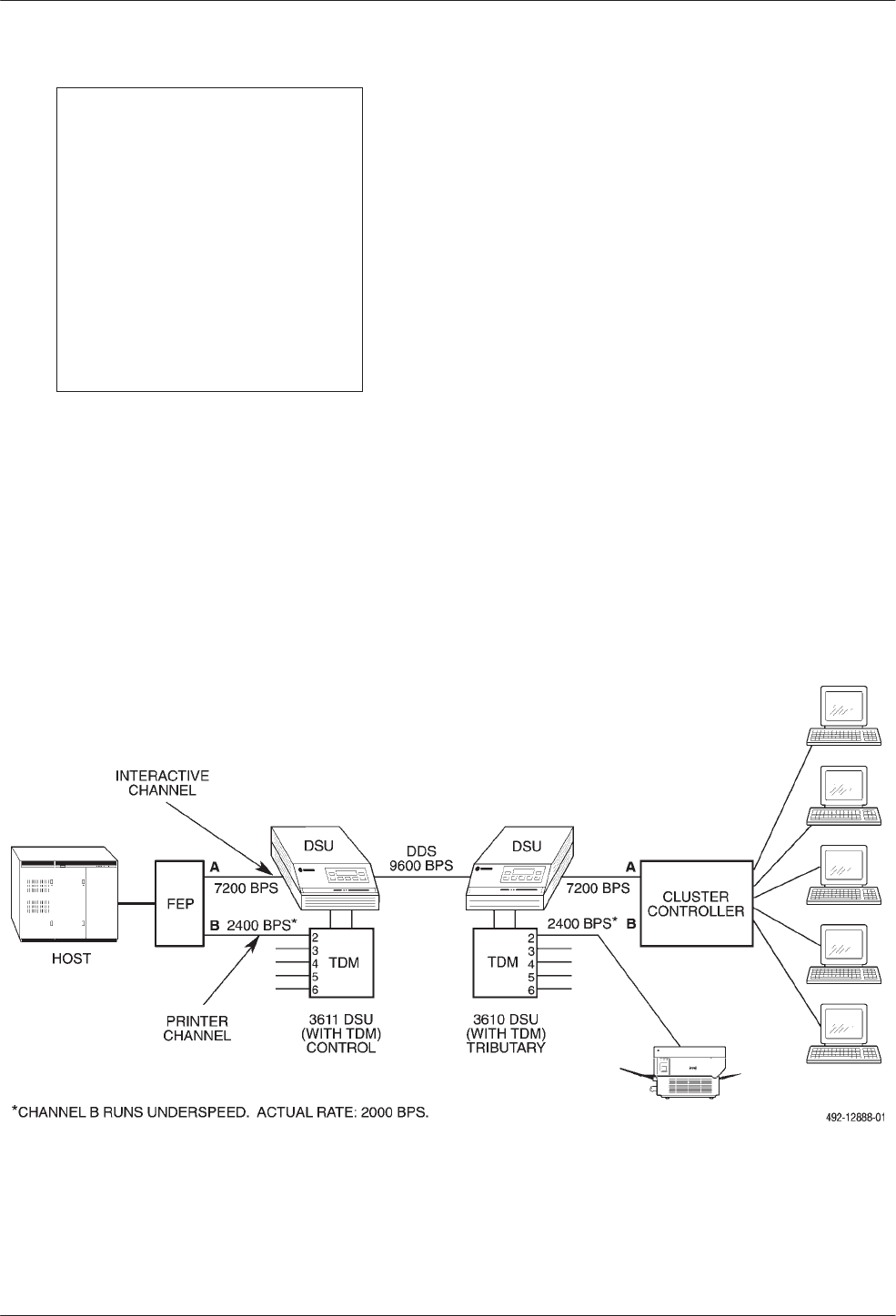
TDM Scenario 1 – Using Two Synchronous
Channels
In this configuration, shown in Figure D-1, there are
two synchronous channels. Channel A is the interactive
channel between the host computer and the terminal users;
Channel B is the printer channel carrying print jobs to the
remote printers. The DSUs are configured for
nondisruptive diagnostics and the secondary channel is
running at 400 bps.
When a terminal user submits a file for printing, the
file is transported over the interactive channel to the host
computer, where it is directed to a text-formatting
program. The resulting formatted file is transported to the
remote printer.
Figure D-1. TDM Configuration: Scenario 1 – Two Synchronous Channels