User's Manual
Table Of Contents

COMSPHERE 3600 Series Data Service Units
D-8 March 1999 3610-A2-GB41-60
Full Backup
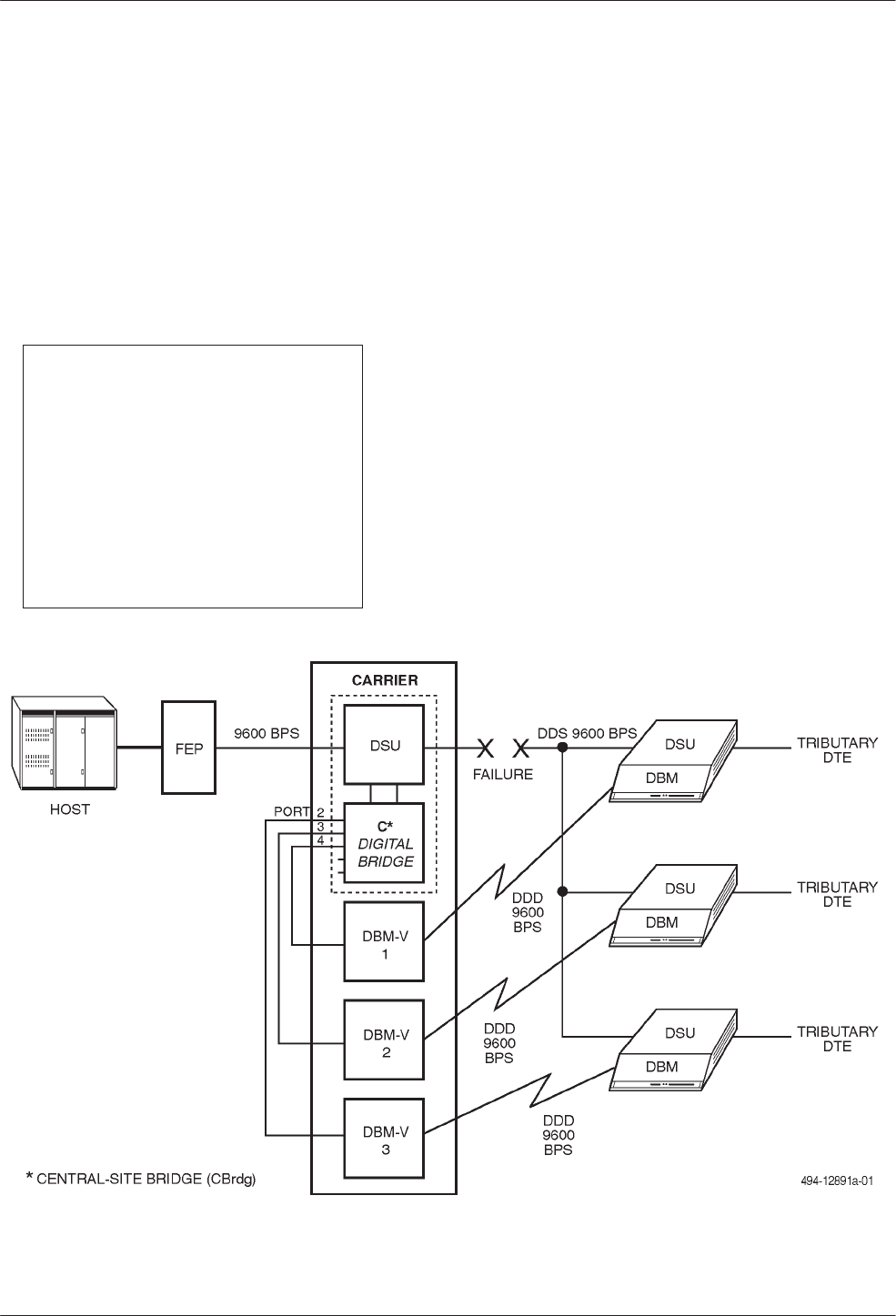
If the fault is with the central-site bridge’s local loop (a
No Signal or a Bipolar Violation alarm is reported for the
central-site bridge), the central-site bridge must be placed
in Backup mode to eliminate problems with clock
slippage (Figure D-5). This can be done from the SDCP
by selecting Bkup, or from the NMS by issuing the
Standby Facility (sf) command and entering originate in
the Standby Facility State field. When the loop is restored,
the central-site bridge’s alarm disappears.
NOTE
To place a call from the DBM-V to its
tributary
, at the tributary DSU-DBM,
enable the tributary’s DBM
configuration option Auto Answer.
Since both the DBM-V and DBM are
configured for password security
(Call Setup: PsWrd), the DBM-V’s
outgoing password (TxPwd) must be
the same as the tributary DBM’s
incoming password (RxPwd).
The network can be tested by performing a Digital Test
(DT). After the central-site bridge is taken out of Dial
Backup mode (by selecting DrBU using the SDCP, or by
issuing the sf command and entering release from the
NMS ), the tributary DSUs will automatically restore the
DDS network when the minutes specified for the Restore
Time Out (RestorTimOut) configuration option expire.
Pertinent configuration options for the central-site
bridge, a DBM-V, and a tributary DSU-DBM that support
the configuration scenario just described follow. Please
note that all DBM-Vs here should be configured the
same – only the passwords and telephone numbers should
differ. The same holds true for the tributary DSU-DBMs.
Figure D-5. Digital Bridge Configuration: Full Backup – Dial Backup Active