User's Manual
Table Of Contents

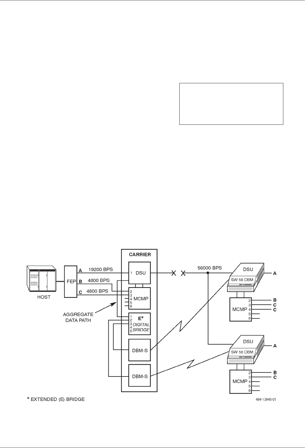
Configuration Scenarios
D-273610-A2-GB41-60 March 1999
Dedicated MCMP Backup with
Switched 56 DBMs
This scenario describes the Switched 56 kbps dial
backup of an MCMP circuit (Figure D-13). The assumed
configuration for this scenario is as follows:
• Network is a 2-drop multipoint circuit operating at
56 kbps.
• Customer wishes dial backup to be initiated from
and controlled by the NMS for this example;
however, it could be done automatically.
• Two central-site DSUs equipped with DBM-Ss are
dedicated to the control DSU-MCMP. A DSU with
TDM is configured as an extended bridge, which is
used to bridge the aggregate data stream to the
Switched 56 DBMs.
• The control DSU-MCMP has its Aggregate Switch
configuration option enabled (Aggr Sw: Enab) and
the switch’s timing set to Aggregate
(AgSw Timing: Aggr). The aggregate data (data,
framing and diagnostics) is routed from the spare
Port 1 interface on the control DSU-MCMP to the
extended bridge.
• The central-site DBM-Ss are configured for
disruptive diagnostics (Diag Type: Disr).
• The extended bridge is configured to operate at
56 kbps, automatically taking its timing from any
port, and configured for digital-sharing with two
ports in the digital-sharing group, Prt2 being the
lowest-numbered port. It is also configured for Host
contention.
NOTE
For this scenario, DBM-Ss are
used; however, DBM-Ds can
also be used.
When a failure occurs, the control DSU reports a
No Response alarm for the affected tributary DSU. The
control DSU also reports a Facility Alarm if the control
leg of the circuit is affected.
If all tributaries are affected by the failure and are to be
backed up, send an sf command to the control DSU with
MCMP and enter originate in the Standby Facility State
field. This causes the DSU to disconnect the downstream
DSU, and revert to aggregate switch timing (which, in
this example, is taken from the aggregate port). This step
is not necessary for partial backup; that is, when not all
tributaries were lost.
Figure D-13. Dedicated MCMP Backup Configuration with Switched 56 DBMs