User's Manual
Table Of Contents

COMSPHERE 3600 Series Data Service Units
4-36 March 1999 3610-A2-GB41-60
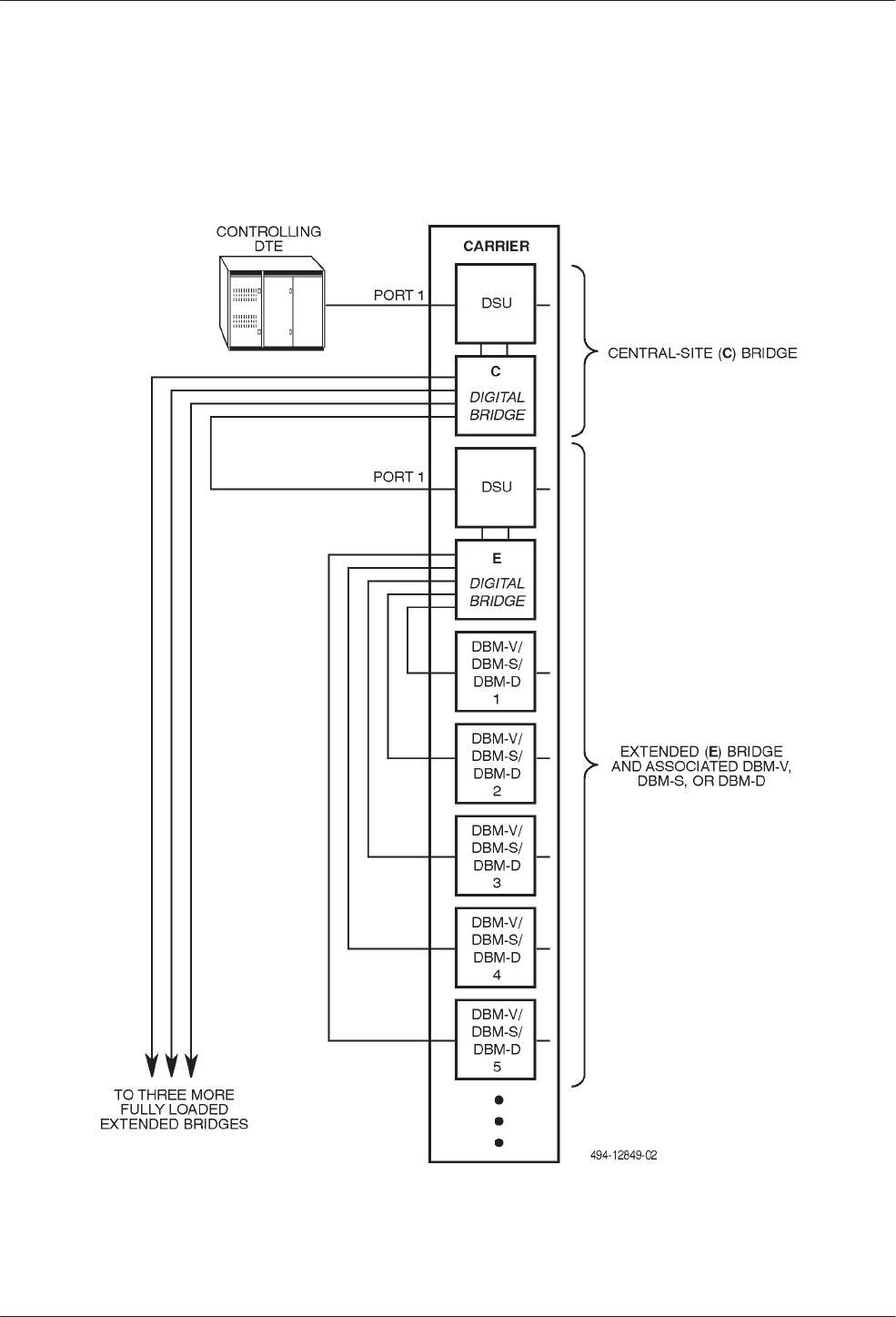
If more bridging capability is needed, additional
DSU-TDM or DSU-MCMP units configured as an
extended bridge (EBrdg) can be connected to the
central-site bridge, the controlling bridge. Up to four
extended bridges can be added to a central-site bridge to
provide a total of 20 bridging ports, depending upon the
application (Figure 4-29).
Figure 4-29. Maximum Bridging Capability – Up to 20 Bridging Ports