User Guide

Rev. C 1-22-04 P/N 472128
17
Installation (contd.)
NOTE: When connecting a remote control to the MiniMax CH, you must install the low voltage
thermostat wires in separate conduit from ANY line voltage wires. Failure to follow these
instructions will cause the thermostat relay to react erratically..
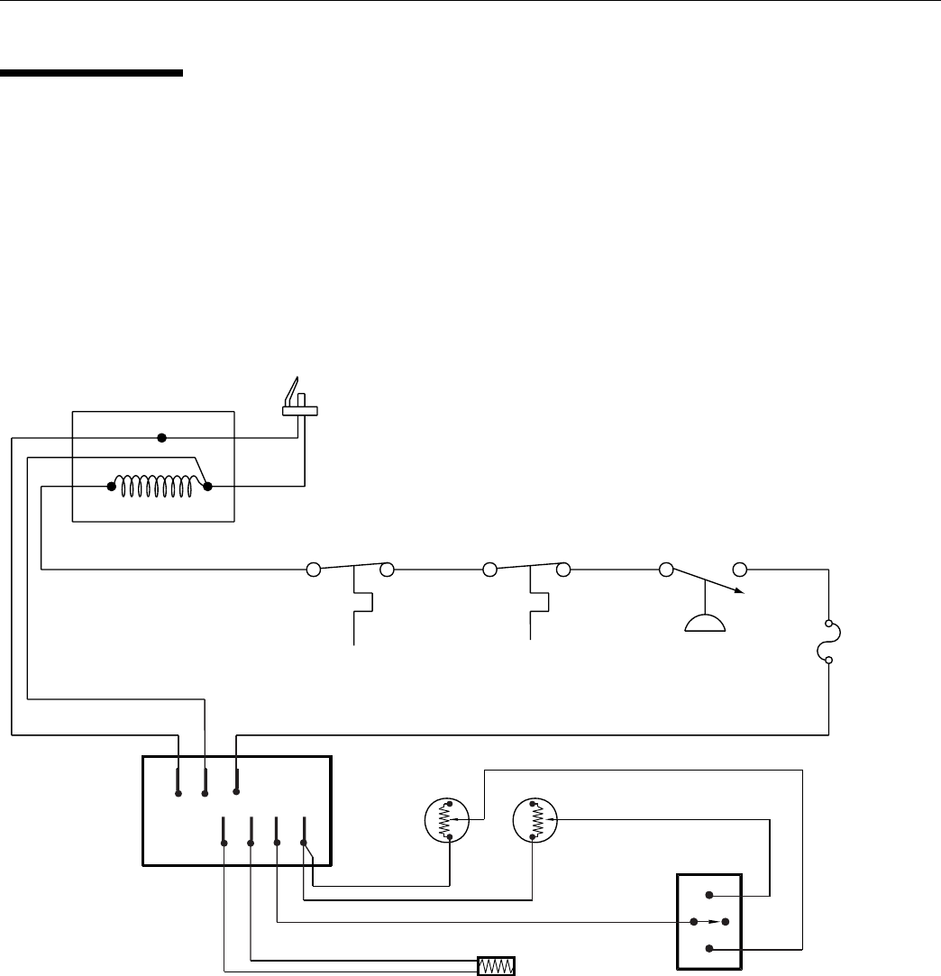
Figure 19.
ELECTRICAL
MiniMax CH Millivolt Wiring Diagram
WHT
GAS VALVE
ORN
WHT
HI-LIMIT
OFF
SPA
WHT
WHT
SHUT-OFF
SAFETY
SWITCH
PRESS
WHT
POOL
PILOT
GENERATOR
THERMAL
CUT-OFF
TH
PP
TH/PP
POT 1
THERMOSTAT BOARD
POT 2
TH/PP
PP
POT
SENSOR
SEN
TH
WHT
MINIMAX WIRING DIAGRAM (MILLIVOLT) DUAL THERM
(HONEYWELL ELECTRONIC)
IF ORIGINAL FACTORY WIRING MUST BE REPLACED, INSTALLER MUST SUPPLY UL OR CSA (IF CANADA)
APPROVED WIRE, 18 GAUGE, 600V, 105 C˚ TEMPERATURE RATING. THERMAL FUSE WIRING MUST BE
REPLACED WITH UL OR CSA (IF CANADA) APPROVED WIRE, 18 GAUGE, 600V, 125 C˚ TEMPERATURE RATING.
INTERCONNECTING WIRING TO APPLIANCE MUST CONFORM TO THE NATIONAL ELECTRICAL CODE OR
SUPERCEDING LOCAL (WIRING) CODES.
WHT
RED