Specs

8300 W. Good Hope Rd. • Milwaukee, WI 53223 • (800) 558-5592 • Fax: (414) 353-7069 • perlick.com
Perlick is committed to continuous improvement. Therefore, we reserve the right to change specications without warning.
Form No.HA24BB-3
Rev. 06.12.2015
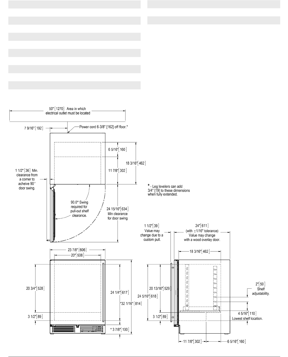
Overall Width 23-7/8” (606 mm)
Overall Height 32” (814 mm)
Overall Depth 24” (611 mm)
Opening Width 24” (611 mm)
Opening Height 32-1/8” (816 mm)
Opening Depth 24” (611 mm)
Refrigerated Volume 4.8 cu. ft total
Door Swing Clearance 25” (634 mm)
Electrical 115V, 60Hz., 1 Phase, 2.3 amps
Plumbing None Required
Shipping Weight 181 lbs (82.27 kg)
Annual Energy
Consumption
295 kWh
product specifications indoor models
HA24BB-3-1L*
Solid stainless steel door, hinged left
HA24BB-3-2L*
Solid wood overlay door, hinged left
HA24BB-3-3L* Stainless steel glass door
HA24BB-3-4L* Wood overlay glass door
*Also available with right hinge


