Trunk Gateway Specification Sheet
VIP-2100 User’s manual - 105 -
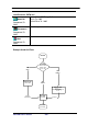
1004 Route for PSTN call
MakeCall
Component ID:
1004
Route Mode: P2P Call
Finish To: 1005
Failed Other To: 1005
Disc
Component ID:
1005
Next Component: 1006
Quit
Component ID:
1006
Example Used Call Flow:
Make Call: 1007
Call to PSTN
Start:1000
CTB:1001
PSTN to:1004
H323 to: 1007
SIP to: 1007
1004
PSTN in
1007
H.323/ SIP in
Quit: 1006
Disconnect
Finish to
Failed other to
Success to
Disc: 1005
Disconnect
Make Call: 1004
Make Peer to Peer
call to SIP and H.323










