Troubleshooting Guide
Table Of Contents
1.3.6 Overload current protection diagnosis and solution(F0)
Error Code
F0
Malfunction decision
conditions
An abnormal current rise is detected by checking the specified
current detection circuit.
Supposed causes
●
Power supply problems.
● System blockage
● PCB faulty
● Wiring mistake
●
Compressor malfunction
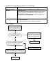
Trouble shooting:
Check the power supply. Is it
normal?
Check the connections and
wires .Is it well connection?
Stop the unit. Check the power
supply
No
Yes
No
Correct the connections or
replace the wires.
Yes
Replace the outdoor main PCB
Yes
Check the reactor .Is it
normal?
No
Replace the reactor
Is there any blocking?
No
Yes Clear the blockage
Check the compressor
resistance values refer to the
[
Compressor checking]. Is it
normal?
Yes
No
Replace the compressor










