Operating instructions
Manuals
Brands
Raypak Manuals
Heating System
0135B
11
12
13
14
15
16
17
18
19
20
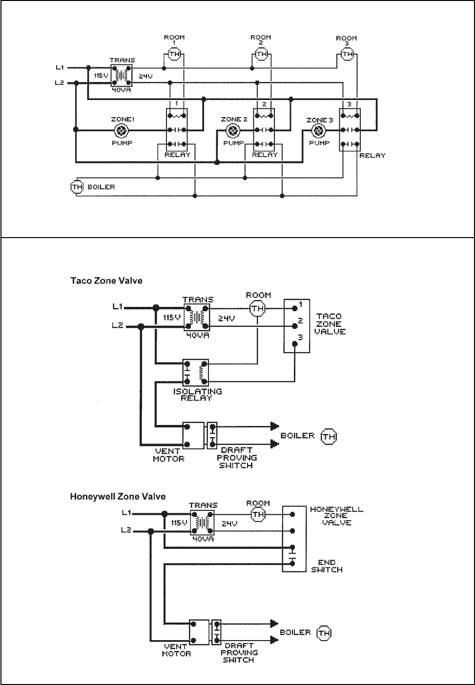
WIRING DIAGRAM: System with (3) Zone Pumps
NOTE:
Check VA rating of each relay coil. Total load must not exceed VA rating of transformer.
Fig. #2232e
Fig. #2233e
Fig. #2234e
WIRING DIAGRAM: Power Vent System w/ Zone Valve
20
1
...
...
18
19
20
21
22
...
...
39