User's Manual

124 Chapter 11. Services Tutorials
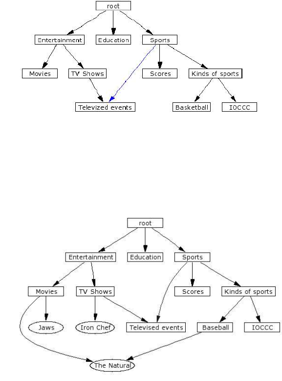
Figure 11-1. Categorization scheme
In the above diagram, the default parent of Televised Events is TV Shows. Its secondary parent
is Sports. Once we have a categorization scheme, we can start categorizing objects.
The following diagram shows three objects placed in the above categorization scheme.
Figure 11-2. Categorized objects
Note that an object can be categorized under more than one category. In the above example, the movie
The Natural belongs to two categories.
It is possible to have two or more separate categorization schemes within the same application.
Suppose the Legal and Marketing departments each need their own independent categorization
scheme. This is supported through the notion of categorization contexts. Each categorization scheme
is uniquely identiļ¬ed by its root category. Each root category is tied to an application that owns it.










