Hardware manual
Manuals
Brands
Renesas Manuals
Computer Hardware
H8S/2635
31
32
33
34
35
36
37
38
39
40
34
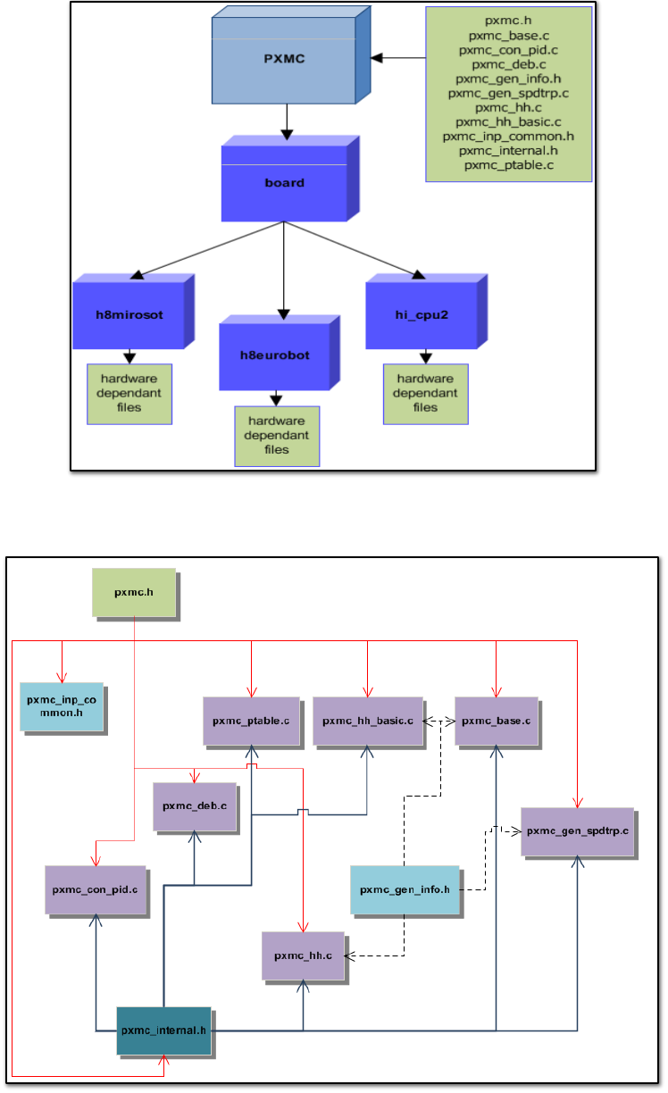
Fi
g.
5
.3.1
-1
. T
he
s
t
r
uc
tur
e
of
PX
MC l
i
br
ary
.
Fi
g.
5
.3.1
-2
. Fil
es
w
i
th de
pende
nc
i
es
i
n
PX
MC
li
bra
r
y.
1
...
...
33
34
35
36
37
...
...
92