User`s manual
Table Of Contents
- Safety Precautions
- Table of contents
- Chapter 1: Outline
- 1-1 Features
- 1-2 Controller
- 1-3 Measurement program
- [1] Positional deviation measurement
- [2] Degree of match inspection
- [3] Lead inspection
- [4] BGA/CSP inspection (IV-S32M/S33M)
- [5] Area measurement by binary conversion
- [6] Object counting by binary conversion
- [7] Object identification by binary conversion
- [8] Point measurements
- [9] Distance and angle measurement
- [10] Multiple position measurement (IV-S33M)
- [11] Multiple degree of match inspection (IV-S33M)
- Chapter 2 : Precautions for Use
- Chapter 3 : System Configuration
- Chapter 4 : Part Names and Functions
- Chapter 5 : Connection and Installation Methods
- Chapter 6 : Setting and Operating Outlines
- Chapter 7 : Simplified Menu Operation
- 7-1 Operation screen
- 7-2 Image display
- 7-3 Setting functions that are different with each controller
- 7-4 Setting procedures
- 7-5 Setting the operation conditions
- 7-6 Setting object types
- 7-7 Setting the shutter speed
- 7-8 Setting the positioning conditions
- 7-9 Setting the existence inspection conditions
- 7-10 Measurement triggering
- 7-11 Saving data
- 7-12 Specify the system conditions
- Chapter 8 : Specifications
- Chapter 9 : Operation Examples
- Glossary
- Appendix
- Alphabetical Index

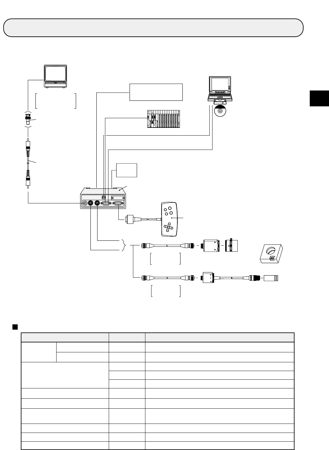
3-1
System Configuration
3
3-1 Basic system configuration
[1] When the IV-S31M/S32M is used as the controller
- A maximum of two cameras can be connected to the IV-S31M/S32M.
- An IV-S20C1 camera (for the IV-S20) also can be connected using a camera conversion cable
(IV-S30HC).
Product lines
- For details about the IV-S30SP, IV-S30LB1, IV-09MT, and IV-60LD, see the individual instruction
manuals.
RS232C
RS422
USB
Monitor cable
(Accessory for the
IV-S31M/S32M)
Monitor
With either an EIA or
NTSC compatible vid-
eo input terminals
IV-09MT etc.
Programmable controller
・Programmable controller
・Limit switch
・Warning lamp, etc.
Input/output
Parallel I/F
Serial I/F
Power
supply
(24 VDC)
Personal
computer
Parameter setting
support software for
the IV-S30:
IV-S30SP
Controller
(IV-S31M/S32M)
Remote key pad
(IV-S30RK1)
LED lighting
equipment
(IV-60LD)
IV-S30KC3
IV-S30KC5
IV-S30KC7
IV-S30KC3
IV-S30KC5
IV-S30KC7
Camera cable
Camera cable
Micro camera
(IV-S30C2)
φ17lens
(purchase)
Conversion
connector
(Accessory for the
IV-S31M/S32M)
Camera
(IV-S30C2)
Camera lens
(IV-S20L16)
Chapter 3: System Configuration
emanmetI emanledoM sliatedronoitacificepS
aremaC
dradnatS1C03S-VI)elbacaremacrosneltuohtiw(gnisuohniamaremaC
orciM2C03S-VI)elbacaremacrosneltuohtiw(gnisuohniamaremaC
elbacaremaC
3CK03S-VIm3,aremac2C/1C03S-VIrofelbaC
5CK03S-VIm5,aremac2C/1C03S-VIrofelbaC
7CK03S-VIm7,aremac2C/1C03S-VIrofelbaC
snelaremaC61L02S-VIhtgnellacofmm61ahtiwsneltnuomC
dapyeketomeR1KR03S-VIyrtneetomerrofsyeK
troppusgnittesretemaraP
erawtfos
PS03S-VI0.4TN/89/59swodniWnosnuR
yrarbilgnissecorpegamI1BL03S-VI0.4TN/89/59swodniWnosnuR
rotinomemorhconoMTM90-VIrotinomhcni9emorhconoM
tnempiuqegnithgilDELDL06-VIgnisuohenonirellortnocdnaecruosthgildetargetnI










