User`s manual
Table Of Contents
- Safety Precautions
- Table of contents
- Chapter 1: Outline
- 1-1 Features
- 1-2 Controller
- 1-3 Measurement program
- [1] Positional deviation measurement
- [2] Degree of match inspection
- [3] Lead inspection
- [4] BGA/CSP inspection (IV-S32M/S33M)
- [5] Area measurement by binary conversion
- [6] Object counting by binary conversion
- [7] Object identification by binary conversion
- [8] Point measurements
- [9] Distance and angle measurement
- [10] Multiple position measurement (IV-S33M)
- [11] Multiple degree of match inspection (IV-S33M)
- Chapter 2 : Precautions for Use
- Chapter 3 : System Configuration
- Chapter 4 : Part Names and Functions
- Chapter 5 : Connection and Installation Methods
- Chapter 6 : Setting and Operating Outlines
- Chapter 7 : Simplified Menu Operation
- 7-1 Operation screen
- 7-2 Image display
- 7-3 Setting functions that are different with each controller
- 7-4 Setting procedures
- 7-5 Setting the operation conditions
- 7-6 Setting object types
- 7-7 Setting the shutter speed
- 7-8 Setting the positioning conditions
- 7-9 Setting the existence inspection conditions
- 7-10 Measurement triggering
- 7-11 Saving data
- 7-12 Specify the system conditions
- Chapter 8 : Specifications
- Chapter 9 : Operation Examples
- Glossary
- Appendix
- Alphabetical Index

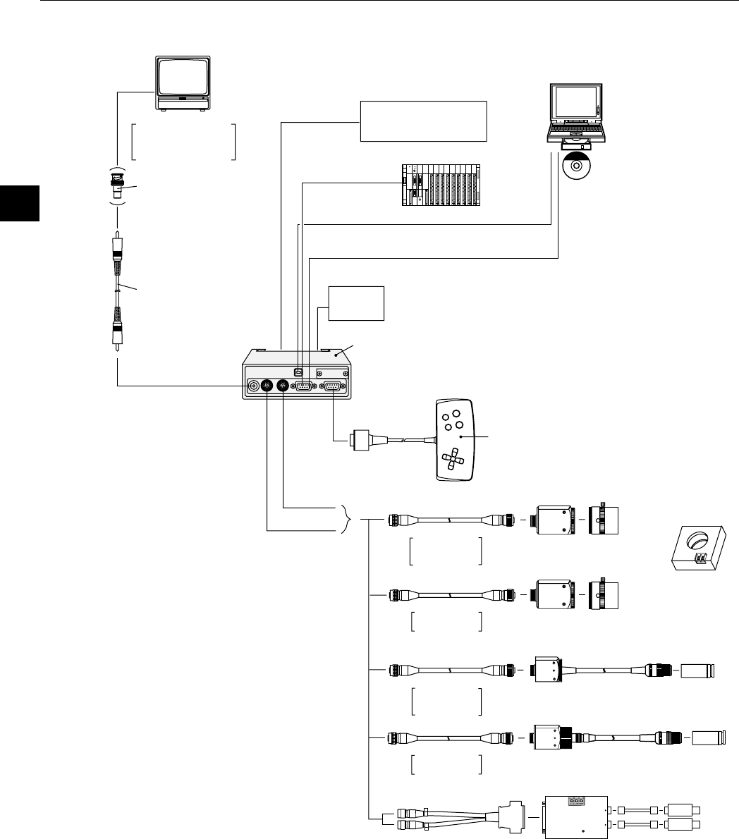
3-2
System Configuration
3
[2] When the IV-S33M controller is used
- A maximum of two cameras of the same type can be connected to the IV-S33M.
- Mixed use of different camera types (IV-S30C1/C2, IV-S30C3/C4, and EIA cameras) is not
supported.
- The IV-S30KC7 camera cable cannot be used with the IV-S30C3/C4 high-speed camera.
- The IV-S20C1 camera for the IV-S20 can also be connected using a camera conversion cable
(IV-S30HC).
C
A
M
E
R
A
1
C
A
M
E
R
A
2
+
2
4
V
0
V
F
G
C
O
N
T
R
O
L
L
E
R
IV
-S
3
0
E
A
1
P
O
W
E
R
1
2
RS232C
RS422
USB
Monitor cable
(Accessory for the
IV-S33M)
Monitor
With either an EIA or
NTSC compatible vid-
eo input terminals
IV-09MT etc.
Programmable controller
・Programmable controller
・Limit switch
・Warning lamp, etc.
Input/output
Parallel I/F
Serial I/F
Power
supply
(24 VDC)
Personal
computer
Parameter setting
support software for
the IV-S30:
IV-S30SP
Remote key pad
(IV-S30RK1)
IV-S30KC3
IV-S30KC5
IV-S30KC7
Camera cable
IV-S30KC3
IV-S30KC5
IV-S30KC7
Camera cable
IV-S30KC3
IV-S30KC5
Camera cable
IV-S30KC3
IV-S30KC5
Camera cable
Conversion
connector
(Accessory for the
IV-S31M/S32M)
Camera
(IV-S30C1)
Camera lens
(IV-S20L16,etc)
Camera lens
(IV-S20L16,etc)
LED lighting
equipment
(IV-60LD)
φ17 lens
(purchase)
φ17 lens
(purchase)
High-speed
camera
(IV-S30C3)
Micro camera
(IV-S30C2)
Micro, high-speed camera
(IV-S30C4)
Main housing cable
(IV-S30EA1 accessory)
Camera converter
(IV-S30EA1)
EIA camera
(Maximum of two --
commercially available)
Monitor cable
(Accessory for the
IV-S31M/S32M)










