User manual
Table Of Contents
- Figure 1. STM32 Nucleo-64 board (1)
- 1 Ordering information
- 2 Conventions
- 3 Quick start
- 4 Features
- 5 Hardware layout and configuration
- 6 Mechanical drawing
- 7 Electrical schematics
- 8 References
- 9 Revision history

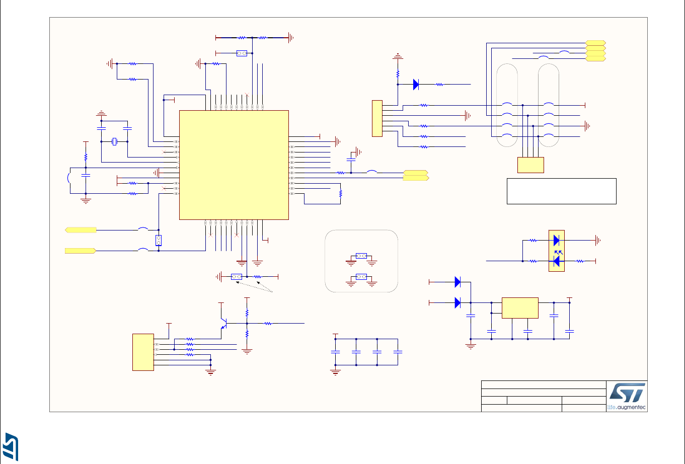
Electrical schematics UM1724
56/61 DocID025833 Rev 9
Figure 27. Electrical schematics (3/4)
34
STLINK/V2-1
MB1136 C.3
12/9/2014
Title:
Size: Reference:
Date: Sheet: of
A4
Revision:
NUCLEO-XXXXRX
Project:
1 2
X1
8MHz(12pF)
USB_DM
USB_DP
STM_RST
T_JTCK
T_JTCK
T_JTDO
T_JTDI
T_JTMS
STM_JTMS
STM_JTCK
OSC_IN
OSC_OUT
T_NRST
AIN_1
USB ST-LINK
U5V
COM
PWR
Jumpers ON --> NUCLEO Selected
Jumpers OFF --> ST-LINK Selected
Board Ident: PC13=0
T_JTCK
T_JTMS
SWD
1
2
3
4
CN2
SB3 SB4
SB5 SB6
SB7 SB8
SB9 SB10
STM_JTMS
STM_JTCK
SWCLK
SWDIO
SWD
RESERVED
DEFAULT
T_SWDIO_IN
LED_STLINK
LED_STLINK
TMS
TCK
TCK/SWCLK
TMS/SWDIO
MCO
MCO
T_JRST
AIN_1
T_NRST
T_SWO
NRST
SB12
T_NRST
SB11
D1
BAT60JFILM
CN3
TX
RX
STLINK_RX
Not Fitted
SB14
SB13
STLK_RX
STLK_TX
STLINK_TX
USB_DM
USB_DP
VCC
1
D-
2
D+
3
ID
4
GND
5
SHELL
6
CN1
5075BMR-05-SM
T_SWO
SWO
SB15
T_SWO
Red
_Green
2 1
3 4
LD1
LD_BICOLOR_CMS
R16 1K5
R18 0
R17 0
R15 100K
R21
100
R20
100
R19
0
R9 100[N/A]
R5 22
R8 22
R13 22
R22 22
R25 100
R24
100
R1
10K
R2 10K[N/A]
R14
100K
R6
100K
R3 10K
R23 4K7
R27 4K7
C11
100nF
C4
100nF
C1
100nF
C7
100nF
C10
20pF[N/A]
C3
20pF
C8
20pF
C6
100nF
1
2
3
4
5
6
CN4
Header 6X1
U5V
USB_RENUMn
USB_RENUMn
PWR_ENn
R7
2K7
R4
4K7
+3V3_ST_LINK
+3V3_ST_LINK
+3V3_ST_LINK
+3V3_ST_LINK
+3V3_ST_LINK
+3V3_ST_LINK
+3V3_ST_LINK
JP1
+3V3_ST_LINK
PWR_EXT
+3V3_ST_LINK
+3V3
SB16
D2
BAT60JFILM
D3
BAT60JFILM
C2
1uF_X5R_0603
C9
10nF_X7R_0603
C13
1uF_X5R_0603
51
2
GND
3
4
BYPASS
INH
Vin Vout
U1 LD3985M33R
C5
100nF
C12
100nF
+3V3_ST_LINK
3
2
1
T1
9013
R12
10K
R10
36K
U5V
R11 100
+3V3_ST_LINK
CN11
Wired on Solder Side
CN12
E5V
E5V
+3V3_ST_LINK
JP4
R26 [N/A]
VBAT
1
PA7
17
PC13
2
PA12
33
PC14
3
PB0
18
PC15
4
JTMS/SWDIO
34
OSCIN
5
PB1
19
OSCOUT
6
VSS_2
35
NRST
7
PB2/BOOT1
20
VSSA
8
VDD_2
36
VDDA
9
PB10
21
PA0
10
JTCK/SWC LK
37
PA1
11
PB11
22
PA2
12
PA15/JTDI
38
PA3
13
VSS_1
23
PA4
14
PB3/JTDO
39
PA5
15
VDD_1
24
PA6
16
PB4/JNTRST
40
PB12
25
PB5
41
PB13
26
PB6
42
PB14
27
PB7
43
PB15
28
BOOT0
44
PA8
29
PB8
45
PA9
30
PB9
46
PA10
31
VSS_3
47
PA11
32
VDD_3
48
U2
STM32F103CBT6
Default: closed
Open for L476RG










