User manual

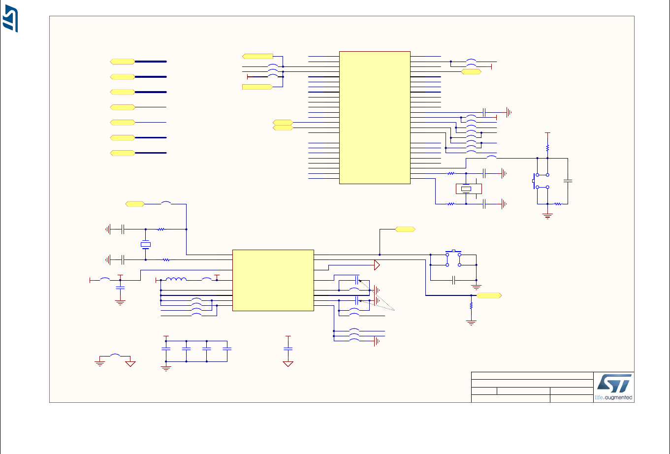
UM1724 Electrical schematics
DocID025833 Rev 9 55/61
Figure 26. Electrical schematics (2/4)
24
MCU
MB1136 C.3
5/11/2015
Title:
Size: Reference:
Date: Sheet: of
A4
Revision:
NUCLEO-XXXXRX
Project:
C23
100nF
C28
100nF
C24
100nF
C34
20pF[N/A]
C33
20pF[N/A]
X3
8MHz(16pF)[N/A]
R37
[N/A]
C27
100nF
PC13
2
PC14 - OSC32_IN
3
PC15 - OSC32_OUT
4
PC0
8
PC1
9
PC2
10
PC3
11
PA0
14
PA1
15
PA2
16
PA3/SAR_VREF+
17
PA4
20
PA5
21
PA6
22
PA7
23
PC4
24
PC5
25
PB0
26
PB1/VREF+
27
PB2
28
PB10/PE8
29
PB11/VCAP1
30
PB12/SD_VREF+
33
PB13/PB14
34
PB14/PB15
35
PB15/PD8
36
PC6
37
PC7
38
PC8
39
PC9
40
PA8
41
PA9
42
PA10
43
PA11
44
PA12
45
PA13
46
PA14
49
PA15
50
PC10
51
PC11
52
PC12
53
PB3
55
PB4
56
PB5
57
PB6
58
PB7
59
PB8
61
PB9
62
U5A
MCU_LQFP64
VBAT/VLCD
1
PF0/PD0/PH0 - OSC_IN
5
PF1/PD1/PH1 - OSC_OUT
6
NRST
7
VSSA
12
VDDA/VREF+
13
VSS/PF4/PA3
18
VDD/PF5
19
VSS/VCAP1
31
VDD
32
VSS/VCAP2/PF6
47
VDD/VUSB/VSA/PF7
48
BOOT0
60
VSS
63
VDD
64
PD2/PB11
54
U5B
MCU_LQFP64
4 1
3 2
X2
ABS25-32.768KHZ-6-T
C32
4.3pF
C31
4.3pF
R36 0
R34 0
1
43
2
B2
TD-0341 [RESET/Black]
C14
100nF
R33
10K
R30
4K7
1
4 3
2
B1
USER (Blue)
C15
100nF
R29
100
PA4
PA5
PA6
PA7
PA11
PA12
PA9
PA10
PA0
PA1
PA15
PA3
PA13
PA14
PA2
PA8
NRST
PB5
PB6
PB7
PB14
PB15
PB10
PB8
PB9
PB1
PB2
PB3
PB0
PB4
PB11
PB12
PB13
PC0
PC1
PC2
PC3
PC4
PC5
PC6
PC7
PC8
PC9
PC10
PC11
PC12
PC13
PC14
PC15
A0
A1
A2
A3
A4
A5
D0
D1
D12
D11
D13
D14
D15
PA3
D0
PD8
PF4
PF6
PF7
PF5
NRST
MCO
USART_RX
USART_TX
VDD
VDD
VDD
L1
BEAD
AVDD
SB17
PA[0..15]
PA[0..15]
PB[0..15]
PB[0..15]
PC[0..15]
PC[0..15]
PF[4..7]
PF[4..7]
PD2
PD2
TCK
TMS
SWO
AVDD
/PE9
/PE8
AVDD
PD2
PD8
PD8
PF0
PF1
/PD0/PH0
/PD1/PH1
PF[0..1]
PF[0..1]
F373:SAR_VREF+
F373:PA3 & F303RC/F030R8:PF4
F030R8:PF5
F373:PE8
F373:PE9 & F401RE/F411RE/F446RE/F410RB:VCAP1
F200/F429:VCAP1
F373:SD_VREF+
F373:PB14
F373:PB15
F373:PD8
F030R8/F373:PF6 & F200/F429:VCAP2
F030R8/F373:PF7
AGND
AVDD
C30
100nF
AGND
R35 [N/A]
C29
1uF_X5R_0603
SB45
VDD
VBAT/VLCD/VDD
Ceramic capacitor (Low ESR)
Ceramic capacitor (Low ESR, ESR<1ohm)
BOOT0
C26 4.7uF
C25 2.2uF
C22 2.2uF
SB60
AGND
SB63
SB62
SB61
SB34
SB27
SB26
SB23
SB22
SB19
SB18
SB31
SB43
SB30
SB47
SB38
SB33
SB32
SB59
SB58
SB53
SB57
SB37
SB50
F302R8:D12
F302R8:D11
F302R8:D13
D2
D4
D3
D5
D6
D7
D8
D9
D10
SB64
SB65
AVDD
Default open
SB62,SB63
Default open
SB65
Default: closed
Open for L476RG
/PB11 F410RB:PB11