Datasheet

Table Of Contents
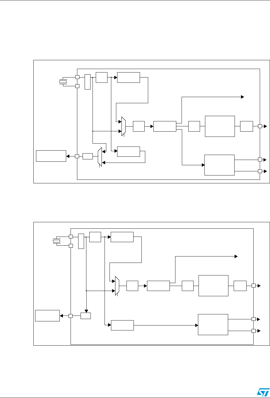
Application block diagrams STM32F105xx, STM32F107xx
96/104 Doc ID 15274 Rev 6
A.4 USB OTG FS interface + Ethernet/I
2
S interface solutions
With the clock tree implemented on the STM32F107xx, only one crystal is required to work
with both the USB (host/device/OTG) and the Ethernet (MII/RMII) interfaces. Figure 55
illustrate the solution.
Figure 55. USB OTG FS + Ethernet solution
With the clock tree implemented on the STM32F107xx, only one crystal is required to work
with both the USB (host/device/OTG) and the I
2
S (Audio) interfaces. Figure 56 illustrate the
solution.
Figure 56. USB OTG FS + I
2
S (Audio) solution
STM32F107 MCU
PLL2MUL
x8
PLLMUL
x9
PLL3MUL
x10
Ethernet
PHY
I2S
Sel
Sel
25 MHz
XTAL
OSC
Div
by 5
MCO
SYSCLK
Up to 72 MHz
PLLVCO
(2 xPLLCLK
USB
PHY
OTG
48 MHz
Div
by 3
Div
by 5
Up to 50 MHz
2% accuracy
STM32F105 /STM32F107MCU
PLL2MUL
x8
PLLMUL
x6.5
PLL3MUL
x20
Ethernet
PHY
I2S
Sel
14.7456 MHz
XTAL
OSC
Div
by 4
MCO
SYSCLK
Up to 71.88 MHz
PLLVCO
(2 xPLLCLK
USB
PHY
OTG
47.9232 MHz
Div
by 3
Div
by 4
Up to 147.456 MHz
Less than 0.5% accuracy
0.16% accuracy
MCLK
SCLK
on MCLK and SCLK
PLL3VCO
(2 xPLL3CLK