Datasheet
Table Of Contents
- Table 1. Device summary
- 1 Introduction
- 2 Description
- 2.1 Device overview
- 2.2 Full compatibility throughout the family
- 2.3 Overview
- Figure 1. STM32F105xx and STM32F107xx connectivity line block diagram
- 2.3.1 ARM® Cortex™-M3 core with embedded Flash and SRAM
- 2.3.2 Embedded Flash memory
- 2.3.3 CRC (cyclic redundancy check) calculation unit
- 2.3.4 Embedded SRAM
- 2.3.5 Nested vectored interrupt controller (NVIC)
- 2.3.6 External interrupt/event controller (EXTI)
- 2.3.7 Clocks and startup
- 2.3.8 Boot modes
- 2.3.9 Power supply schemes
- 2.3.10 Power supply supervisor
- 2.3.11 Voltage regulator
- 2.3.12 Low-power modes
- 2.3.13 DMA
- 2.3.14 RTC (real-time clock) and backup registers
- 2.3.15 Timers and watchdogs
- 2.3.16 I²C bus
- 2.3.17 Universal synchronous/asynchronous receiver transmitters (USARTs)
- 2.3.18 Serial peripheral interface (SPI)
- 2.3.19 Inter-integrated sound (I2S)
- 2.3.20 Ethernet MAC interface with dedicated DMA and IEEE 1588 support
- 2.3.21 Controller area network (CAN)
- 2.3.22 Universal serial bus on-the-go full-speed (USB OTG FS)
- 2.3.23 GPIOs (general-purpose inputs/outputs)
- 2.3.24 Remap capability
- 2.3.25 ADCs (analog-to-digital converters)
- 2.3.26 DAC (digital-to-analog converter)
- 2.3.27 Temperature sensor
- 2.3.28 Serial wire JTAG debug port (SWJ-DP)
- 2.3.29 Embedded Trace Macrocell™
- 3 Pinouts and pin description
- 4 Memory mapping
- 5 Electrical characteristics
- 5.1 Parameter conditions
- 5.2 Absolute maximum ratings
- 5.3 Operating conditions
- 5.3.1 General operating conditions
- 5.3.2 Operating conditions at power-up / power-down
- 5.3.3 Embedded reset and power control block characteristics
- 5.3.4 Embedded reference voltage
- 5.3.5 Supply current characteristics
- Table 13. Maximum current consumption in Run mode, code with data processing running from Flash
- Table 14. Maximum current consumption in Run mode, code with data processing running from RAM
- Table 15. Maximum current consumption in Sleep mode, code running from Flash or RAM
- Table 16. Typical and maximum current consumptions in Stop and Standby modes
- Figure 10. Typical current consumption on VBAT with RTC on vs. temperature at different VBAT values
- Figure 11. Typical current consumption in Stop mode with regulator in Run mode versus temperature at different VDD values
- Figure 12. Typical current consumption in Stop mode with regulator in Low-power mode versus temperature at different VDD values
- Figure 13. Typical current consumption in Standby mode versus temperature at different VDD values
- Table 17. Typical current consumption in Run mode, code with data processing running from Flash
- Table 18. Typical current consumption in Sleep mode, code running from Flash or RAM
- Table 19. Peripheral current consumption
- 5.3.6 External clock source characteristics
- Table 20. High-speed external user clock characteristics
- Table 21. Low-speed external user clock characteristics
- Figure 14. High-speed external clock source AC timing diagram
- Figure 15. Low-speed external clock source AC timing diagram
- Table 22. HSE 3-25 MHz oscillator characteristics
- Figure 16. Typical application with an 8 MHz crystal
- Table 23. LSE oscillator characteristics (fLSE = 32.768 kHz)
- Figure 17. Typical application with a 32.768 kHz crystal
- 5.3.7 Internal clock source characteristics
- 5.3.8 PLL, PLL2 and PLL3 characteristics
- 5.3.9 Memory characteristics
- 5.3.10 EMC characteristics
- 5.3.11 Absolute maximum ratings (electrical sensitivity)
- 5.3.12 I/O current injection characteristics
- 5.3.13 I/O port characteristics
- Table 36. I/O static characteristics
- Figure 18. Standard I/O input characteristics - CMOS port
- Figure 19. Standard I/O input characteristics - TTL port
- Figure 20. 5 V tolerant I/O input characteristics - CMOS port
- Figure 21. 5 V tolerant I/O input characteristics - TTL port
- Table 37. Output voltage characteristics
- Table 38. I/O AC characteristics
- Figure 22. I/O AC characteristics definition
- 5.3.14 NRST pin characteristics
- 5.3.15 TIM timer characteristics
- 5.3.16 Communications interfaces
- Table 41. I2C characteristics
- Figure 24. I2C bus AC waveforms and measurement circuit
- Table 42. SCL frequency (fPCLK1= 36 MHz.,VDD = 3.3 V)
- Table 43. SPI characteristics
- Figure 25. SPI timing diagram - slave mode and CPHA = 0
- Figure 26. SPI timing diagram - slave mode and CPHA = 1(1)
- Figure 27. SPI timing diagram - master mode(1)
- Table 44. I2S characteristics
- Figure 28. I2S slave timing diagram (Philips protocol)(1)
- Figure 29. I2S master timing diagram (Philips protocol)(1)
- Table 45. USB OTG FS startup time
- Table 46. USB OTG FS DC electrical characteristics
- Figure 30. USB OTG FS timings: definition of data signal rise and fall time
- Table 47. USB OTG FS electrical characteristics
- Table 48. Ethernet DC electrical characteristics
- Figure 31. Ethernet SMI timing diagram
- Table 49. Dynamic characteristics: Ethernet MAC signals for SMI
- Figure 32. Ethernet RMII timing diagram
- Table 50. Dynamic characteristics: Ethernet MAC signals for RMII
- Figure 33. Ethernet MII timing diagram
- Table 51. Dynamic characteristics: Ethernet MAC signals for MII
- 5.3.17 12-bit ADC characteristics
- Table 52. ADC characteristics
- Table 53. RAIN max for fADC = 14 MHz
- Table 54. ADC accuracy - limited test conditions
- Table 55. ADC accuracy
- Figure 34. ADC accuracy characteristics
- Figure 35. Typical connection diagram using the ADC
- Figure 36. Power supply and reference decoupling (VREF+ not connected to VDDA)
- Figure 37. Power supply and reference decoupling (VREF+ connected to VDDA)
- 5.3.18 DAC electrical specifications
- 5.3.19 Temperature sensor characteristics
- 6 Package characteristics
- 6.1 Package mechanical data
- Figure 39. LFBGA100 - 10 x 10 mm low profile fine pitch ball grid array package outline
- Table 58. LFBGA100 - 10 x 10 mm low profile fine pitch ball grid array package mechanical data
- Figure 40. Recommended PCB design rules (0.80/0.75 mm pitch BGA)
- Figure 41. LQFP100, 100-pin low-profile quad flat package outline
- Figure 42. Recommended footprint(1)
- Table 59. LQPF100 – 100-pin low-profile quad flat package mechanical data
- Figure 43. LQFP64 – 64 pin low-profile quad flat package outline
- Figure 44. Recommended footprint(1)
- Table 60. LQFP64 – 64 pin low-profile quad flat package mechanical data
- 6.2 Thermal characteristics
- 6.1 Package mechanical data
- 7 Part numbering
- Appendix A Application block diagrams
- Revision history

Description STM32F105xx, STM32F107xx
12/104 Doc ID 15274 Rev 6
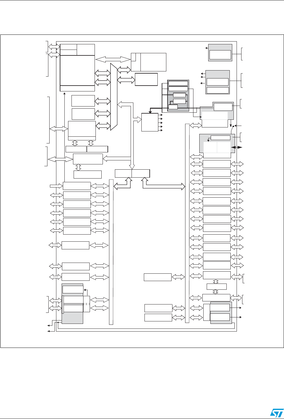
2.3 Overview
Figure 1. STM32F105xx and STM32F107xx connectivity line block diagram
1. T
A
= –40 °C to +85 °C (suffix 6, see Table 62) or –40 °C to +105 °C (suffix 7, see Table 62), junction temperature up to
105 °C or 125 °C, respectively.
2. AF = alternate function on I/O port pin.
PA[ 15:0]
EXT.IT
WWDG
12bit ADC1
16 ADC12_INs
common to
ADC1 & ADC2
JTDI
JTCK/SWCLK
JTMS/SWDIO
NJTRST
JTDO
NRST
V
DD
= 2 to 3.6 V
80 AF
PB[ 15:0]
PC[15:0]
AHB to
APB2
CAN1_RX as AF
2x(8x16b it)
WKUP
GPIO port AP
GPIO port BP
F
max
: 72 MHz
V
SS
SCL,SDA,SMBA
I2C2
GP DMA1
TIM2
TIM3
XT
AL osc
3-25 MHz
XTAL 32kHz
OSC_IN
OSC_OUTC_O
OSC32_OUT
OSC32_IN
APB1 : F
max
= 36 MHz
HCLK
as AF
Flash 256 KB
Voltage reg.
3.3 V to 1.8 V
V
DD18
Power
Backup interface
as AF
TIM4
Bus Matri x
64 bit
Interface
RTC
RC HS
Cortex-M3 CPU
Ibus
Dbus
obl
Flashl
SRAM 512B
USART1
USART2
SPI2 / I2S2
(1)
bxCAN1
7 channels
Backup
register
4 Channels
TIM1
4 compl. Channels
SCL,SDA,SMBA
I2C1
as AF
RX,TX, CTS, RTS,
USART3
Temp sensor
PD[15:0]
PE[15:0]
BKIN, ETR input as AF
4 Channels, ETR
4 Channels, ETR
4 Channels, ETR
FCLK
RC LS
Standby
IWDG
@V
DD
@V
BAT
POR / PDR
Supply
supervision
@V
DDA
V
DDA
V
SSA
@VDDA
V
BAT
=1.8 V to 3.6 V
CK as AF
RX,TX, CTS, RTS,
CK as AF
RX,TX, CTS, RTS,
CK as AF
APB2 : F
max
= 72 MHz
NVIC
SPI1
MOSI,MISO,
SCK,NSS as AF
12bit ADC2
IF
IF
interface
PVD
Reset
Int
@V
DD
AHB to
APB1
AWU
POR
TAMPER-RTC/
ALARM/SECOND OUT
System
2x(8x16b it)
SPI3 / I2S3
UART4
RX,TX as AF
UART5
RX,TX as AF
TIM5
4 Channel s, ETR
Reset &
clock
control
12bit DAC1
IFIF
IF
12bit DAC 2
@VDDA
USB OTG FS
SOF
VBUS
ID
DM
DP
SRAM
64 KB
GP DMA2
5 channels
TIM6
TIM7
CAN1_TX as AF
SW/JTAG
TPIU
ETM
Trace/Trig
TRACECLK
TRACED[0:3]
as AF
as AF
as AF
as AF
as AF
Ethernet MAC
10/100
SRAM 1.25 KB
DPRAM 2 KB DPRAM 2 KB
MII_TXD[3:0]/RMII_TXD[1:0]
MII_TX_CLK/RMII_TX_CLK
MII_TX_EN/RMII_TX_EN
MII_RXD[3:0]/RMII_RXD[1:0]
MII_RX_ER/RMII_RX_ER
MII_RX_CLK/RMII_REF_CLK
MII_RX_DV/RMII_CRS_DV
MII_CRS
MII_COL/RMII_COL
MDC
MDIO
PPS_OUT
bxCAN2
CAN2_RX as AF
CAN2_TX as AF
ai15411
DAC_OUT1 as AF
DAC_OUT2 as AF
@V
DDA
PLL
GPIO port C
GPIO port D
GPIO port E
V
REF+
V
REF–
MOSI/SD, MISO, MCK,
SCK/CK, NSS/WS as AF
MOSI/SD, MISO, MCK,
SCK/CK, NSS/WS as AF
PCLK1
PCLK2
PLL2
PLL3
PLL3
DMA Ethernet
AHB










