User`s manual

1-8
X8DTH-6/X8DTH-6F/X8DTH-i/X8DTH-iF User's Manual
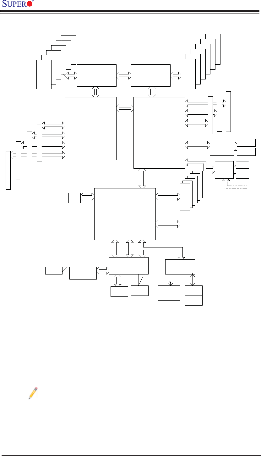
Block Diagram of the Intel 5520 Platform
Note: This is a general block diagram. Please see the previous Mother-
board Features pages for details on the features of each motherboard.
#4
#5
USB2.0
SATA2
Ports 5&6
ICH10R
ESI
BIOS
BMC
QPI
SATA
#0
#1
#2
#3
QPI
QPI
QPI
PCI-E X8
PCI-E X8
PCI-E X8
PCI-E X8
LSI SAS2008
ESI
Ports 7&8
Ports 9&10
Ports 3&4
Ports 5&6
Ports 9&10
USB
PCI 33MHz
SIO
W83527HG
LPC BUS
6 FRONT
SPI
WPCM450
U3H1
U25
PROCESSOR#2
PROCESSOR#1
ESI X4
800/1066/1333
DDR3
#1-4
#1-3
#1-2
#1-1
#1-5
#1-6
#0-5
#0-6
800/1066/1333
#0-4
#0-3
#0-2
#0-1
DDR3
6Gb/s
0, 1, 2, 3
4, 5, 6, 7
Ports 7&8
PCI-E X8
PCI-E X8
PCI-E X8
PCI-E X8
#7
#6
#5
PCI-E X8 in X16 Slot
#4
Ports 3&4
#1
#3
#2
Ports 1&2
2 REAR+4 FRONT+ 1 TYPE A
USB
RMII_IPMI
Intel 82576
LAN1
LAN2
LAN
PCI-E X4
Ports 1&2
KB
MS
VGA
DDR II
RTL8201N
LAN3
IPMI_LAN
RMII
IPMI
00
0
1
PCI-E X8 in X16 Slot
PCI-E X8 in X16 Slot
PCI-E X8 in X16 Slot
PCI-E X8 in X16 Slot
PCI-E X8 in X16 Slot
PCI-E X8 in X16 Slot
Optional
COM1
External
IOH1-36D
Intel 5520
Intel
(5500 Series)
(5500 Series)
IOH2-36D
Intel 5520










