Manual

© SurgeX | Technical Support: 800-645-9721 | surgex.com Page 7
On-Line UPS User Manual
Models: UPS-1500-OL, UPS-2000-OL, UPS-3000-OL
SX-BDL-1500, SX-BDL-2000
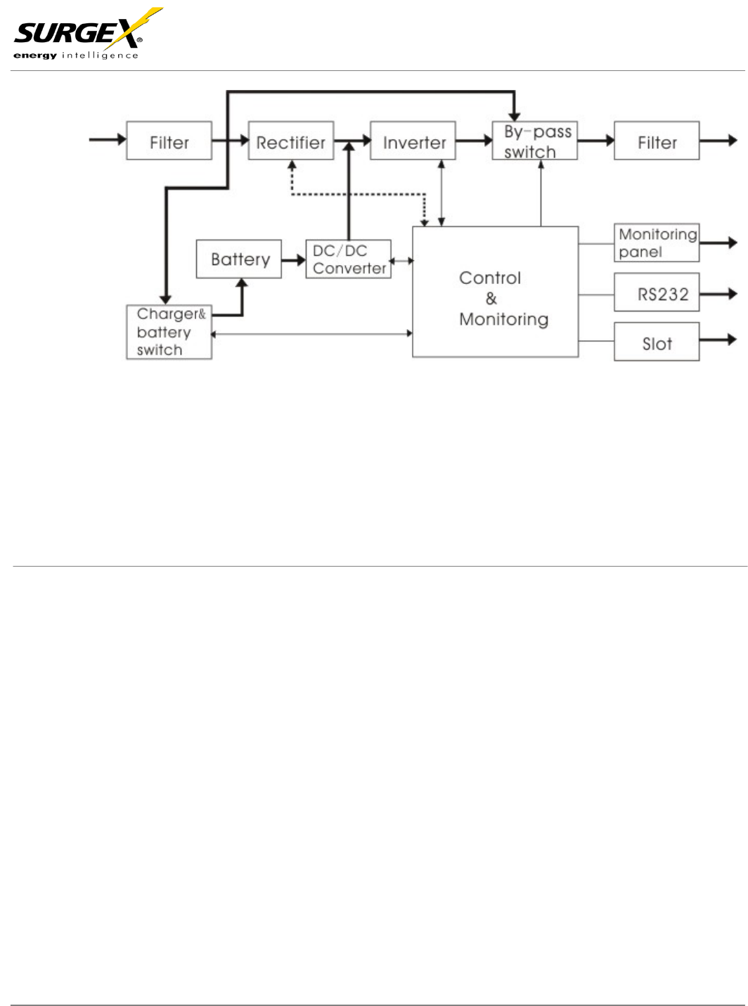
Figure 1 – Block Diagram
Diagnostic Tests
When the UPS is started, a diagnostic test is automatically executed, checking the electronics and batteries,
reporting any problems on the LCD display. A diagnostic test can also be performed manually from the front
panel at any time.
5. System Configuration
The UPS device and the internal batteries make up the system. Depending on the site and load requirements of
the installation, certain additional options are available for the solution.
Planning a UPS system, the following should be taken into consideration:
• The total demand of the protected system shall dictate the output power rating (VA). Allow a margin for
future expansion or calculation inaccuracies from measured power requirements.
• Backup time required will indicate the battery size needed. If the load is less than the UPS nominal
power rating, then actual backup time is longer.
• The following options are available:
o Extended Battery Packs
UPS-BPX-1500 for 1500
UPS-BPX-2000 for 2000/3000
o Connectivity Options –SNMP/WEB card
See the Specification section of this manual for additional model information.