Instruction Manual

CLASS A
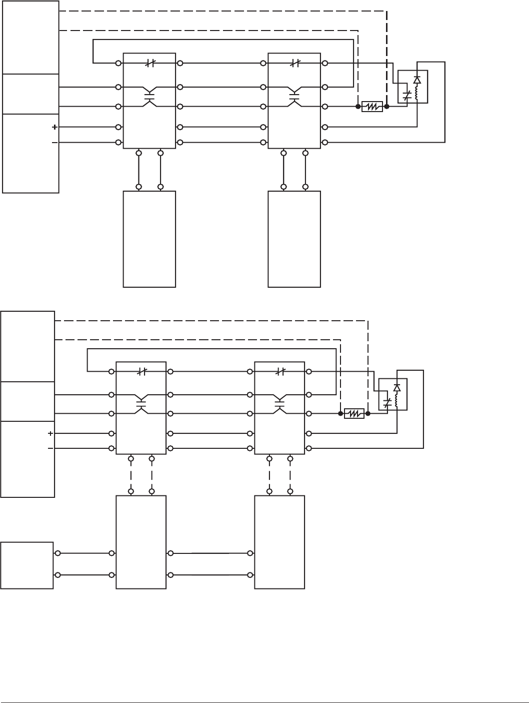
RETURN LOOP
INITIATING
LOOP
POWER
TO
DETECTORS
LISTED PANEL
TRANSMITTER
BLUE GREEN
ORANGE
GREEN
BLACK
RED-WHITE
STRIPE
WHITE
WHITE-BLACK
STRIPE
GRAY
VIOLET
WHITE-VIOLET
STRIPE
BROWN
WHITE-
YELLOW
STRIPE
WHITE-RED
STRIPE
TRANSMITTER
ORANGE
GREEN
BLACK
RED-WHITE
STRIPE
WHITE
WHITE-BLACK
STRIPE
GRAY
VIOLET
WHITE-
VIOLET
STRIPE
BROWN
WHITE-
YELLOW
STRIPE
WHITE-
RED
STRIPE
RECEIVER RECEIVER
EOL
RESISTOR
LISTED
EOL POWER
SUPERVISION
RELAY MODULE
(SHOWN ENERGIZED)
BLUE GREEN
NOTE: FOR PROPER
SUPERVISION, AN
EOL RELAY MUST
BE USED.
Figure 7. Transmitter permanently wired to receiver:
C0541-00
CLASS A
RETURN LOOP
INITIATING
LOOP
POWER
TO
DETECTORS
LISTED PANEL
LISTED
REMOTE
POWER
SOURCE
POWER
INPUTS TO
TRANSMITTER ARE
NONPOLAR
TRANSMITTER
BLUE
GREEN
WHITE
BROWN
BLACK RED
ORANGE
GREEN
BLACK
RED-WHITE
STRIPE
WHITE
WHITE-BLACK
STRIPE
GRAY
VIOLET
WHITE-VIOLET
STRIPE
BROWN
WHITE-
YELLOW
STRIPE
WHITE-RED
STRIPE
TRANSMITTER
BLUE
GREEN
BLACK
RED
ORANGE
GREEN
BLACK
RED-WHITE
STRIPE
WHITE
WHITE-BLACK
STRIPE
GRAY
VIOLET
WHITE-
VIOLET
STRIPE
BROWN
WHITE-
YELLOW
STRIPE
WHITE-
RED
STRIPE
RECEIVER RECEIVER
EOL
RESISTOR
LISTED
EOL POWER
SUPERVISION
RELAY MODULE
(SHOWN ENERGIZED)
OPTIONAL TEMPORARY WIRING FOR
TRANSMITTER ALIGNMENT AID.
NOTE: FOR PROPER
SUPERVISION, AN
EOL RELAY MUST
BE USED.
Figure 8. Transmitter powered separately:
C0542-00
D400-18-00 5 I56-494-13R
PRINTED IN MEXICO










