SYSTEMP – Installation Operation Manual (IOM SYSTEMP rev.N)
Table Of Contents
- WARRANTY CONDITIONS
- 1 DESCRIPTION OF UNITS AND OPERATING LIMITS
- 2 TRANSPORTATION, POSITIONING AND INSTALLATION PROCEDURES
- 3 PLENUMS, VENTILATED PLENUMS AND DUCT SECTIONS (ACCESSORY)
- 4 FREE COOLING PLENUM (ACCESSORY)
- 5 ADJUSTABLE AND VENTILATED PLINTHS (ACCESSORY)
- 6 TMC AIR-COOLED CONDENSER PLACEMENT AND INSTALLATION
- 7 CONNECTION OF CONDENSATE DISCHARGE AND HUMIDIFIER
- 8 WATER CIRCUIT CONNECTIONS
- 9 COOLING CONNECTIONS
- 9.1 ROUTING OF THE COOLING CIRCUIT PIPES
- 9.2 COOLING CIRCUIT SIZING
- 9.3 COOLING CIRCUIT INSTALLATION
- 9.4 UNIT COOLING PIPE CONNECTION
- 9.5 AIR-COOLED CONDENSER CONNECTION
- 9.6 COOLING CIRCUIT VACUUM DRYING OPERATIONS
- 9.7 CHARGING THE COOLING CIRCUIT
- 9.8 PRECAUTIONS
- 9.9 LUBRICATING OIL FILLING IN THE CIRCUIT
- 9.10 TMC CONDENSER PRESSURE REGULATOR (ACCESSORY)
- 9.11 CHECKING THE REFRIGERANT LOAD AND COOLING CIRCUIT OPERATION
- 9.12 PRECAUTIONS AGAINST REFRIGERANT LEAKS
- 9.13 CHECKING THE MAXIMUM CONCENTRATION OF REFRIGERANT
- 10 EXAMPLES OF WATER AND COOLING CIRCUITS
- 10.1 EXAMPLE OF CHILLED WATER CIRCUIT
- 10.2 TMC AIR-COOLED CONDENSER COOLING CIRCUIT
- 10.3 COOLING CIRCUIT WITH SINGLE COMPRESSOR AND REMOTE CONDENSER
- 10.4 COOLING CIRCUIT WITH SINGLE COMPRESSOR AND WATER-COOLED CONDENSER
- 10.5 COOLING CIRCUIT WITH DOUBLE COMPRESSOR AND REMOTE CONDENSER
- 10.6 COOLING CIRCUIT WITH DOUBLE COMPRESSOR AND WATER-COOLED CONDENSER
- 10.7 TWO SOURCES WATER CIRCUIT WITH CHILLED WATER CIRCUITS
- 10.8 TWO SOURCES COOLING CIRCUIT WITH SINGLE COMPRESSOR AND REMOTE CONDENSER
- 10.9 TWO SOURCES COOLING CIRCUIT WITH SINGLE COMPRESSOR AND WATER-COOLED CONDENSER
- 10.10 TWO SOURCES COOLING CIRCUIT WITH DOUBLE COMPRESSOR AND REMOTE CONDENSER
- 10.11 TWO SOURCES COOLING CIRCUIT WITH DOUBLE COMPRESSOR AND WATER-COOLED CONDENSER
- 10.12 COOLING CIRCUIT WITH FREE COOLING AND SINGLE COMPRESSOR
- 10.13 COOLING CIRCUIT WITH FREE COOLING AND DOUBLE COMPRESSOR
- 11 ELECTRICAL CONNECTIONS
- 11.1 RS485 SERIAL COMMUNICATION BOARD CONNECTION (Modbus RTU - BACnet MS/TP)
- 11.2 ETHERNET RJ45 PORT CONNECTION (Modbus TCP - BACnet IP - Web Server)
- 11.3 CANbus LAN CONNECTION (ACCESSORY)
- 11.4 REMOTE CONTROL TERMINAL CONNECTION (ACCESSORY)
- 11.5 WALL-MOUNTED TEMPERATURE AND HUMIDITY PROBE CONNECTION (ACCESSORY)
- 11.6 DUCTED TEMPERATURE AND HUMIDITY PROBE CONNECTION (ACCESSORY)
- 11.7 CONNECTION OF THE SMOKE AND FLAME DETECTORS SUPPLIED (ACCESSORY)
- 11.8 WATER DETECTION PROBE CONNECTION (ACCESSORY)
- 11.9 CONNECTION OF FREE COOLING PLENUM MOTORISED DAMPER ACTUATORS (ACCESSORY)
- 11.10 AIR-COOLED CONDENSER POWER SUPPLY AND REGULATION CONNECTION (ACCESSORY)
- 12 ROUTINE AND SPECIAL MAINTENANCE
- 13 DEACTIVATION, DISMANTLING AND DISPOSAL
- 14 APPENDIX 1: RECOMMENDED EQUIPMENT
- 15 APPENDIX 2: PRELIMINARY CHECKS AND FIRST START-UP
- 16 APPENDIX 3: FAULT DIAGNOSIS
- 17 NOTES
115
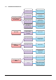
16.3 PROBLEMS WITH CHILLED WATER CIRCUIT
NO COOLING
PRESENCE OF AIR IN
CIRCUIT
INBOUND WATER
TEMPERATURE TOO
HIGH
HIGH AIR FLOW RATE
EXPEL AIR PRESENT IN
CIRCUIT
CHECK WATER CIRCUIT
CHECK FAN SETTINGS
VALVE OPENING FAILED
NO ELECTRICAL POWER
SUPPLY
NO CONTROL SIGNAL
SERVOMOTOR
DAMAGED
MECHANICAL BLOCK
CHECK ELECTRICAL
POWER SUPPLY CIRCUIT
CHECK ELECTRONIC
CONTROL BOARD
REPLACE SERVOMOTOR
CLEAN VALVE BODY AND
REPLACE IF NECESSARY