Datasheet
Table Of Contents
- FEATURES
- APPLICATIONS
- DESCRIPTION
- Electrical Specifications
- Performance Benefits
- Absolute Maximum Ratings
- Operating Ratings
- Electrical Characteristics
- Typical Performance Characteristics
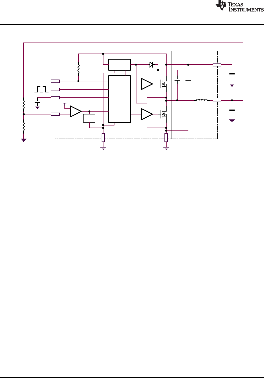
- Block Diagram
- Design Steps for the LMZ22005 Application
- ENABLE DIVIDER, RENT, RENB AND RENHSELECTION
- OUTPUT VOLTAGE SELECTION
- SOFT-START CAPACITOR SELECTION
- TRACKING SUPPLY DIVIDER OPTION
- CO SELECTION
- CIN SELECTION
- POWER DISSIPATION AND BOARD THERMAL REQUIREMENTS
- PC BOARD LAYOUT GUIDELINES
- Additional Features
- Typical Application Schematic Diagram
- Power Module SMT Guidelines
- Revision History

1 3
FB
1
2 3
Linear
Regulator
2M
3.3 uH
CBST
EN
AGND
Regulator IC
CSS
Internal Passives
VOUT
CINint
C
O
SYNC
EP/
PGND
Comp
C
IN
RFBB
SS/TRK
VREF
1
2 3
VIN
800 kHz
PWM
RFBT
LMZ22005
SNVS686I –MARCH 2011–REVISED OCTOBER 2013
www.ti.com
BLOCK DIAGRAM
14 Submit Documentation Feedback Copyright © 2011–2013, Texas Instruments Incorporated
Product Folder Links: LMZ22005










