Datasheet

FEATURES
D ±1°C REMOTE DIODE SENSOR
D ±1°C LOCAL TEMPERATURE SENSOR
D PROGRAMMABLE NON-IDEALITY FACTOR
D SERIES RESISTANCE CANCELLATION
D ALERT FUNCTION
D PROGRAMMABLE RESOLUTION: 9 to 12 Bits
D PROGRAMMABLE THRESHOLD LIMITS
D TWO-WIRE/SMBus SERIAL INTERFACE
D MINIMUM AND MAXIMUM TEMPERATURE
MONITORS
D MULTIPLE INTERFACE ADDRESSES
D ALERT/THERM2 PIN CONFIGURATION
D DIODE FAULT DETECTION
APPLICATIONS
D LCD/DLP/LCOS PROJECTORS
D SERVERS
D INDUSTRIAL CONTROLLERS
D CENTRAL OFFICE TELECOM EQUIPMENT
D DESKTOP AND NOTEBOOK COMPUTERS
D STORAGE AREA NETWORKS (SAN)
D INDUSTRIAL AND MEDICAL
EQUIPMENT
D PROCESSOR/FPGA
TEMPERATURE MONITORING
DESCRIPTION
The TMP411 is a remote temperature sensor monitor with
a built-in local temperature sensor. The remote
temperature sensor diode-connected transistors are
typically low-cost, NPN- or PNP-type transistors or diodes
that are an integral part of microcontrollers,
microprocessors, or FPGAs.
Remote accuracy is ±1°C for multiple IC manufacturers,
with no calibration needed. The Two-Wire serial interface
accepts SMBus write byte, read byte, send byte, and
receive byte commands to program the alarm thresholds
and to read temperature data.
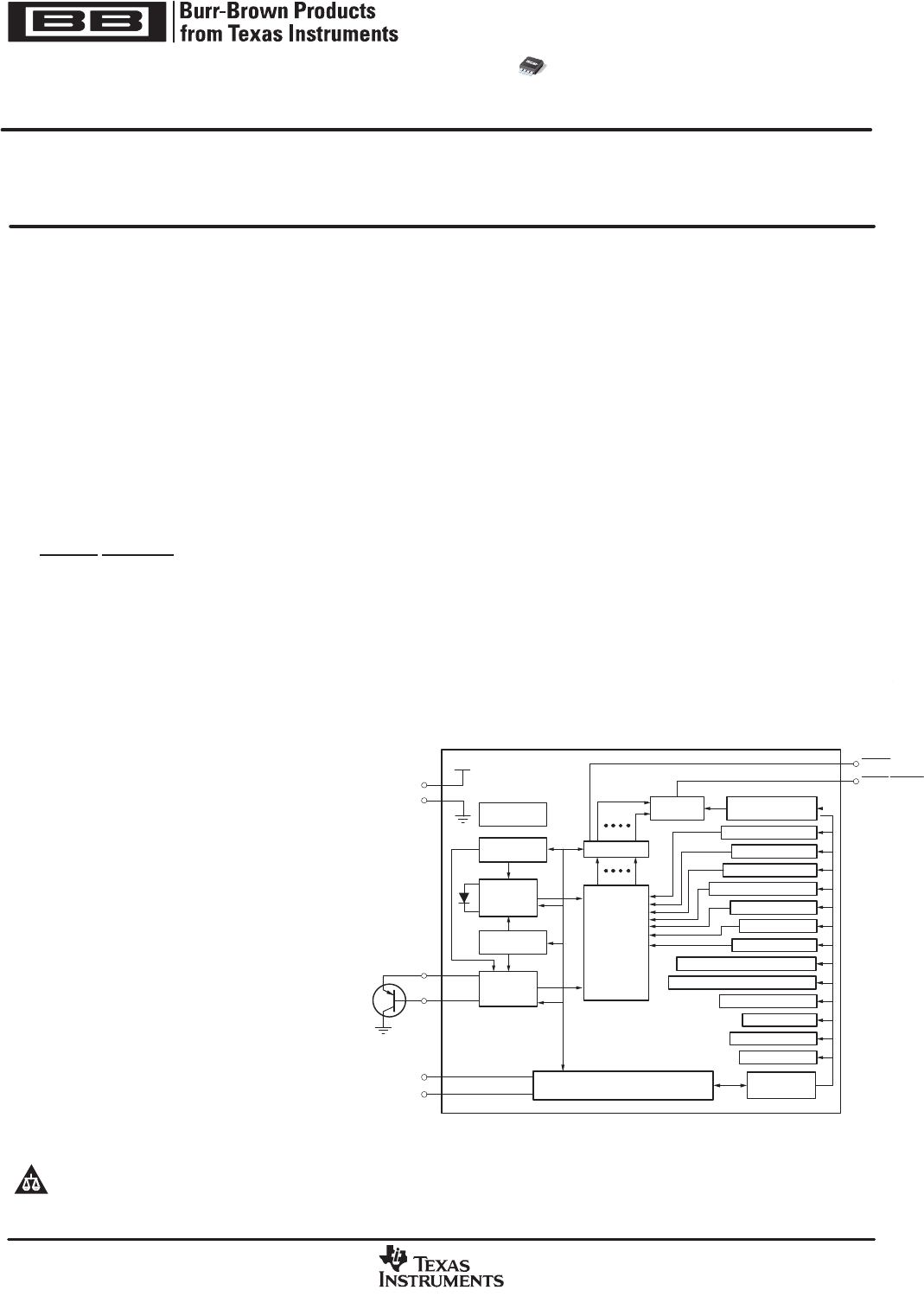
Features that are included in the TMP411 are: series
resistance cancellation, programmable non-ideality factor,
programmable resolution, programmable threshold limits,
minimum and maximum temperature monitors, wide
remote temperature measurement range (up to +150°C),
diode fault detection, and temperature alert function.
The TMP411 is available in both MSOP-8 and SO-8
packages.
TMP411
SBOS383C − DECEMBER 2006 − REVISED MAY 2008
±1°C Remote and Local TEMPERATURE SENSOR
with N-Factor and Series Resistance Correction
! !
www.ti.com
Copyright 2006−2008, Texas Instruments Incorporated
Please be aware that an important notice concerning availability, standard warranty, and use in critical applications of Texas Instruments
semiconductor products and disclaimers thereto appears at the end of this data sheet.
DLP is a registered trademark of Texas Instruments. SMBus is a trademark of Intel Corp.
All other trademarks are the property of their respective owners.
Device ID Register
Manufacturer ID Register
THERM Hysteresis Register
Consecutive Alert
Configuration Register
T
R
T
L
Status Register
Conversion Rate
Register
N−Factor
Correction
One−Shot
Register
D+
1
5
7
8
2
3
Bus Interface Pointer Register
Resolution Register
Configuration Register
Local Temp Low Limit
Local THERM Limit
Local Temp High Limit
Remote Temp Low Limit
Remote THERM Limit
Remote Temp High Limit
Remote
Temperature
Register
Local
Temperature
Register
Temperature
Comparators
Interrupt
Configuration
SCL
GND
THERM
4
6
ALERT/THERM2
V+
V+
SDA
D−
TMP411
Remote Temperature Min/Max Register
Local Temperature Min/Max Register