Datasheet

SLUS544E − SEPTEMBER 2003 − REVISED MARCH 2009
1
www.ti.com
FEATURES
D
2-MHz High Frequency Oscillator with 1-MHz
Operation Per Channel
D Matched Internal Slope Compensation
Circuits
D Programmable Maximum Duty Cycle Clamp
60% to 90% Per Channel
D Peak Current Mode Control with
Cycle-by-Cycle Current Limit
D Current Sense Discharge Transistor for
Improved Noise Immunity
D Accurate Line Under and Over-Voltage Sense
with Programmable Hysteresis
D Opto-Coupler Interface
D 110-V Internal Start-Up JFET (UCC28221)
D Operates from 12-V Supply (UCC28220)
D Programmable Soft-Start
APPLICATIONS
D
High Output Current (50-A to 100-A)
Converters
D Maximum Power Density Designs
D High Efficiency 48-V Input with Low Output
Ripple Converters
D High Power Offline, Telecom and Datacom
Power Supplies
DESCRIPTION
The UCC28220 and UCC28221 are a family of BiCMOS
interleaved dual channel PWM controllers. Peak
current mode control is used to ensure current sharing
between the two channels. A precise maximum duty
cycle clamp can be set to any value between 60% and
90% duty cycle per channel.
UCC28220 has an UVLO turn-on threshold of 10 V for
use in 12-V supplies while UCC28221 has a turn-on
threshold of 13 V for systems needing wider UVLO
hysteresis. Both have 8-V turn-off thresholds.
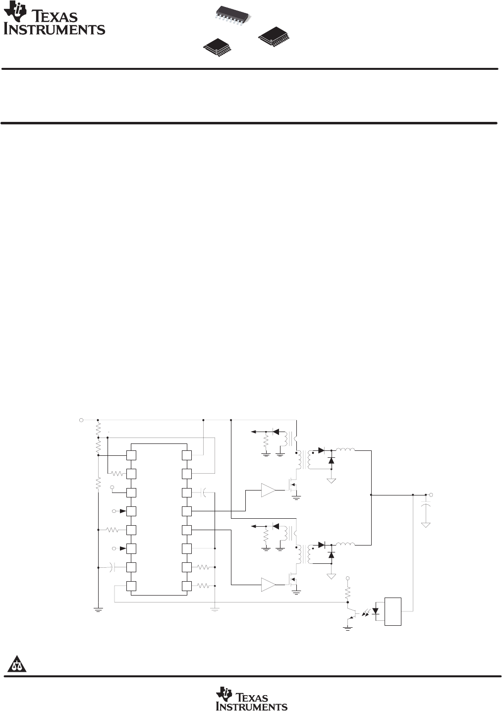
TYPICAL APPLICATION
UCC28221
3
7
6
4
5
1
8
15
11
12
14
13
9
10
VDD
CS1
SLOPE
CS2
SS
CTRL
LINEOV
LINEUV
OUT1
OUT2
CHG
DISCHG
Bias
E/A
2
16
LINE
VIN
VIN
(+48V)
REF
GND
CS1
VOUT
REF
1/2 UCC27324
1/2 UCC27324
CS2
HYS
NOTE: Pin 16 is a no connect (N/C) on UCC28220 which does not include the JFET option.
Copyright 2004 − 2008, Texas Instruments Incorporated
Please be aware that an important notice concerning availability, standard warranty, and use in critical applications of Texas Instruments
semiconductor products and disclaimers thereto appears at the end of this data sheet.
!" # $%&" !# '%()$!" *!"&+
*%$"# $ " #'&$$!"# '& ",& "&# &-!# #"%&"#
#"!*!* .!!"/+ *%$" '$&##0 *&# " &$&##!)/ $)%*&
"&#"0 !)) '!!&"&#+










