Home Security System User Manual

10
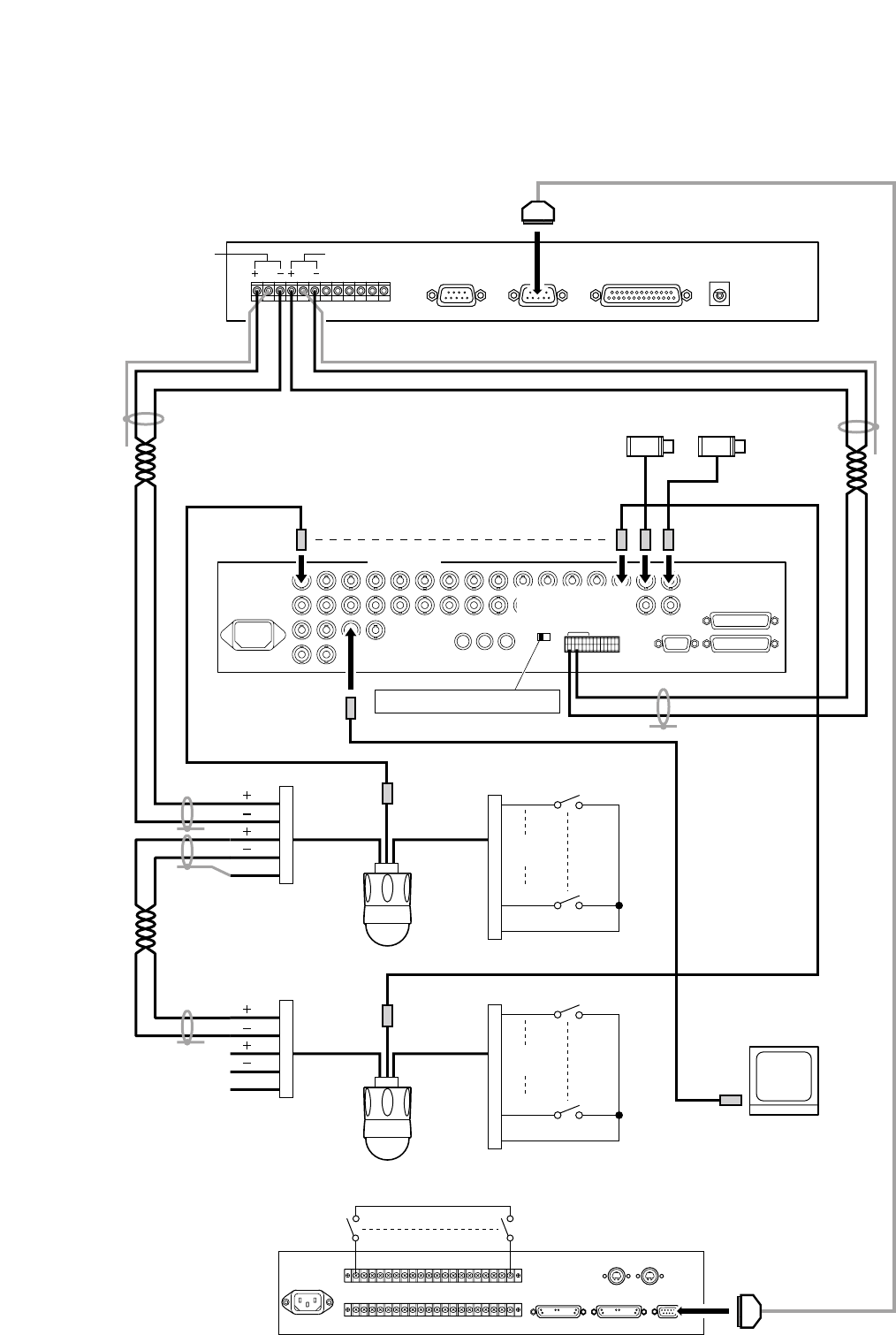
7. CONNECTION EXAMPLE
7.1. Connection to the C-RM500 Remote Controller
Monitor
C-RM500
Alarm Input Unit
C-AL80
Alarm/Remote Input
RS-232C
Sensor
Sensor
1
4
6
9
5,10
Sensor
1
4
6
9
5,10
Multi-Switcher
C-MS161D
Video input
Monitor output
Remote control termination: OFF
Alarm input/output
+ GND –
+
GND –
Input Output
Dedicated remote control terminal
Fixed cameras
Input
Input
Video input/output
A
B
A
B
Combination camera
1
2
3
4
5
1
2
3
4
5
Camera control
cable
Alarm input
cable
GNDGND
Alarm input terminal
RS-232C
The use of each camera's alarm input permits up to
8 sensors to be connected for each camera.
RS-232C reverse cable
D-sub 9 pins/female to D-sub 9 pins/female
Camera control
terminal
Switcher control terminal
Twisted pair shielded cable
Camera control
cable
Alarm input
cable
Combination camera
Master Unit










