Remote Controller Operating Instructions

5.2.7. Viewing sequential displays
The outputs of all cameras connected to the switcher can be displayed on the monitor in sequential order at
viewing intervals preset at the switcher. For details, refer to the instruction manual included with the switcher.
[Sequential full-screen viewing]
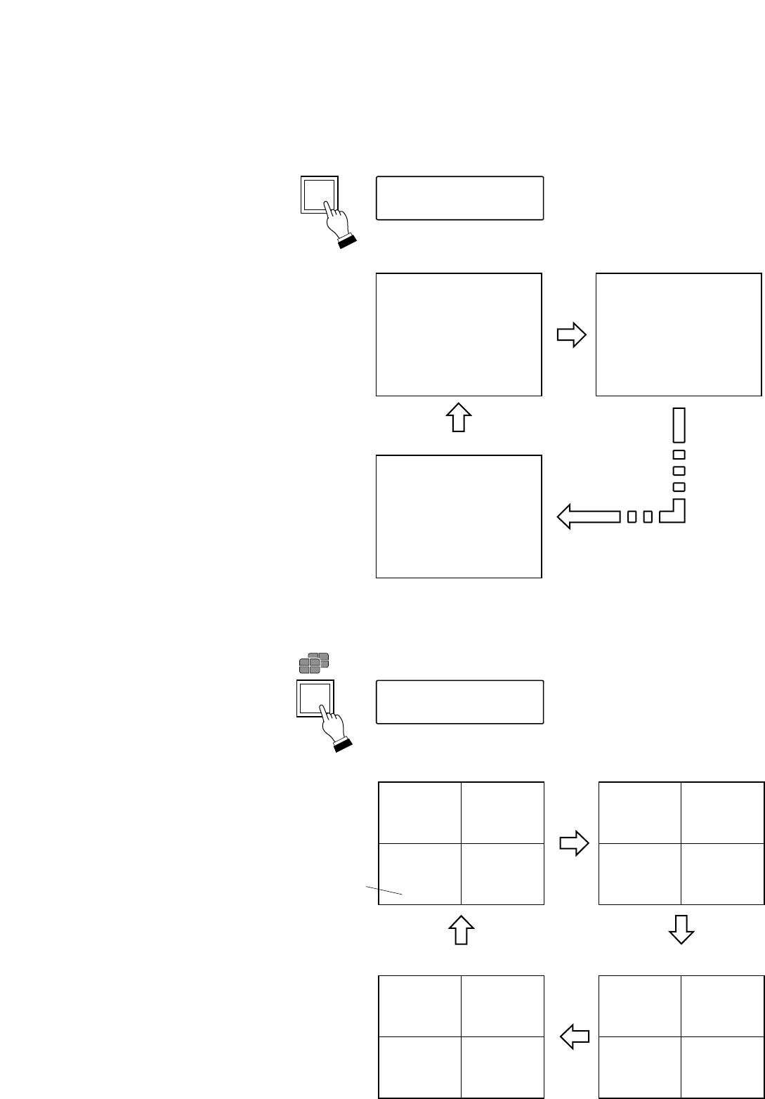
Press the Sequence key. The
images for Cameras 1 – 16 are
displayed in sequential order.
Note that if the Tour Sequence
function has been set, the
camera images will be switched
in the order of the specified
reproduction number. Refer to
p. 39 "Tour sequence.")
Note
In this example, Camera No. 2 is not
displayed on the monitor because it is
not connected.
[Sequential 4-segment split-screen viewing]
Press the sequential 4-
Segment Split-Screen key.
Tip
The Program Sequence
function is made operational
when the Smart Switcher is
connected. For details, refer to
the instruction manual included
with the Smart Switcher.
19
LCD screen
SEQUENCE
SEQUENCE
Monitor screen
Camera No. 1
Camera name
Camera No. 16
Camera name
Camera No. 3
Camera name
LCD screen
4–SEG SEQ
DDDDCCCC
BBBBAAAA
HHHHGGGG
FFFFEEEE
PPPP OOOO
NNNNMMMM
LLLLKKKK
JJJJIIII
Camera name
Monitor screen
Group 1 Group 2
Group 3Group 4