Remote Controller Operating Instructions

43
C-RM500 (Operation mode: "MASTER")
Monitor TV
Combination camera
Camera control terminal
GND
Shielded twisted-pair cable
Video output cable
Camera control cable
1A
2B
3A
4B
5
Remote Controller
C-RM500
Combination
camera
Combination
camera
Combination
camera
a b c
a + b + c 1.2 km
<
Remote Controller
C-RM500
Combination
camera
Combination
camera
Combination
camera
Terminal switch
OFF
Terminal switch
OFF
Terminal switch
ON
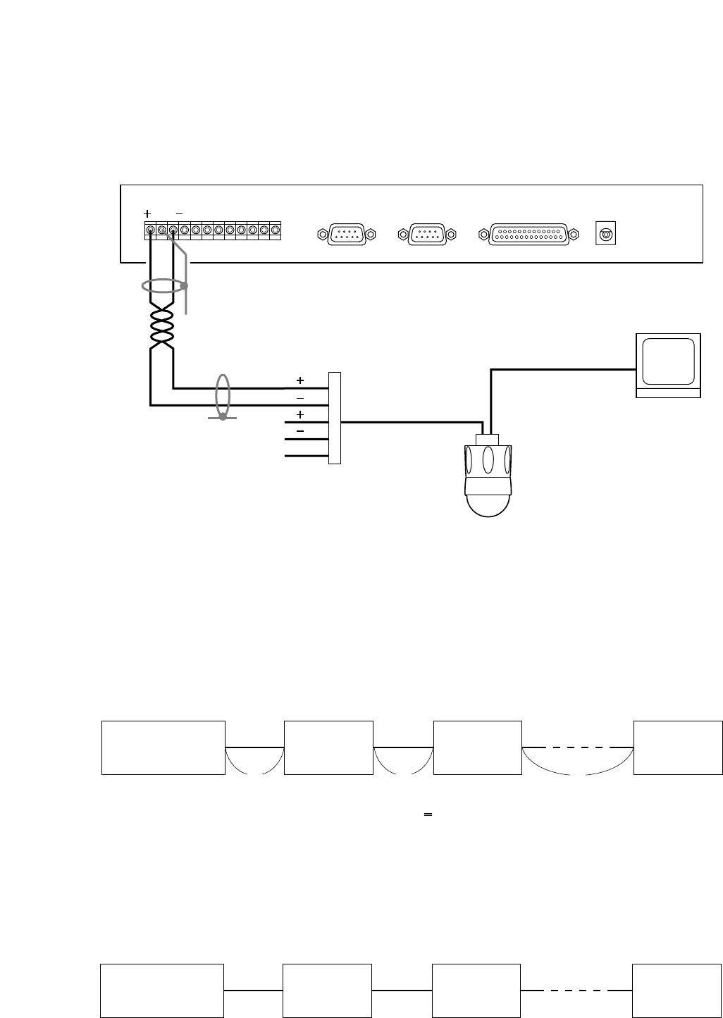
7.2. Connection to Combination Cameras
Connect the Combination camera's control cable to the unit's Camera Control terminal, making sure to match
their polarities.
[Connection cables]
• Recommended cable type: CPEV-S type (shielded twisted-pair cable) thicker than 0.65 mm in diameter.
• The maximum cable distance between the unit and the Combination camera is 1.2 km when connected in a
matched pair. If multiple cameras are connected to a system, the maximum distance between connected
equipment is 1.2 km in total.
[Connected Camera Termination Switch Setting]
Make sure that the termination switches of the cameras connected to the system are set as follows.
Cameras other than the last connected camera: Termination switch OFF
Last connected camera: Termination switch ON