Remote Controller Operating Instructions

7.5. Connection When Controlling the System from 2 Locations
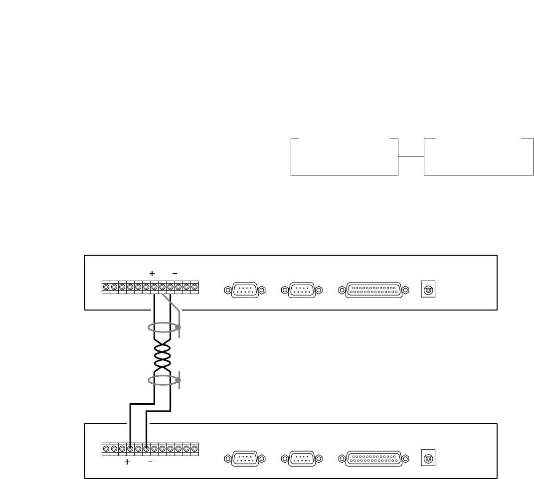
By connecting 2 C-RM500 Remote Controllers, the system can be controlled from 2 locations.
Set the operation mode of one controller for "MASTER," and the other controller for "SLAVE." (Refer to p. 24
"Operation mode".)
Note
Set the "I/O SPEED: REMOTE" of the MASTER-
designated C-RM500 Controller and "I/O SPEED:
SWITCHER" of the SLAVE-designated C-RM500
Controller to the same transfer rate. (Refer to p. 29
"I/O SPEED.")
48
C-RM500 (Operation mode: MASTER)
C-RM500 (Operation mode: SLAVE)
Slave unit remote control terminal
GND
Switcher control terminal
GND
Shielded twisted-pair cable
I/O SPEED: REMOTE
9600 bps
C-RM500 (MASTER)
I/O SPEED: SWITCHER
9600 bps
C-RM500 (SLAVE)
(Example)