Operator's Manual

23
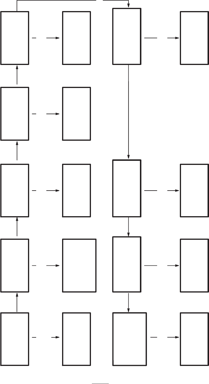
Vianetsintä
YKSIKKÖ EI LEIKKAA TAI LEIKKAA HUONOSTI
TEROITA
TAI
VAIHDA
KIRISTÄ
TAI
VAIHDA
TARKASTA
KARAN
PULTIT
TARKASTA
LEIKKUU-
TERÄT
TARKASTA
LEIKKUULAVAN
HIHNAT
TARKASTA
VAIHTEISTO
HIHNAPYÖRÄ
TARKASTA
VAIHTEISTO
AKSELIT
KIRISTÄ
UUDELLEEN
MOMENTTIIN
115–136 NM
KIRISTÄ
TAI
VAIHDA
VAIHDA
TARKASTA
MOOTTORIN
ULOSTULOAKSE-
LIN HIHNAPYÖRÄ
TARKASTA
VOIMANULOSOTON
AKSELI
TARKASTA
VOIMANULOSOTON
HIHNAPYÖRÄ
TARKASTA
VOIMANULOSOTON
HIHNA
VAIHDA VAIHDA
KIRISTÄ
TAI
VAIHDA
VAIHDA
OK OK OK OK
OK
OKOK OK
TYLSÄ TAI
TAIPUNUT
LÖYSÄ LÖYSÄ TAI RIKKI LÖYSÄ TAI RIKKI RIKKI
LÖYSÄ TAI RIKKI RIKKI LÖYSÄ TAI RIKKI RIKKI