Datasheet

TMC2590 DATASHEET (V1.0 / 2019-FEB-22) 9
www.trinamic.com
3.1 Standard Application circuit
47R
LS
VCC_IO
TMC2590
SPI interface
CSN
SCK
SDO
SDI
Step&Dir input
with microPlyer
STEP
DIR
stallGuard2
5V Voltage
regulator
CLK
SG_TST
+V
M
5VOUT
VS
2.2µ
+V
IO
DRV_ENN
GND
TST_MODE
DIE PAD
opt. ext. clock
12-16MHz
3.3V or 5V
I/O voltage
100n
100n
Sequencer
LS
stepper
motor
N
S
BMA2
Chopper
SRAH
C
E
Must be identical to
bridge supply!
Use low inductivity SMD
type, e.g. 1210 or 2512
resistor for R
S
!
ST_ALONE
opt. driver enable
B.Dwersteg, ©
TRINAMIC 2014
R
S
SRAL
LA1
LA2
HA1
HA2
BMA1
HS
HS
+V
M
LS
LS
BMB2
SRBH
R
S
SRBL
LB1
LB2
HB1
HB2
BMB1
HS
HS
+V
M
VS-10V
regulator
VHS
220n
mode selection
470n
470n
Keep inductivity of the fat
interconnections as small as
possible to avoid ringing!
47R
pd
VS
VHS
5V
VS
VHS
5V
pd
Opt. stand alone
configuration
C5VOUT: 470nF to 10µF
(higher for lower noise chopper)
CVHS: 220nF to 1µF
(both higher for higher MOSFET gate
charge)
SPI interface for
configuration or for driving
(optional to Step/Dir)
Configuration pins in stand
alone mode
Stall detection pulse
(react to first impulse /
ignore outside velocity
window)
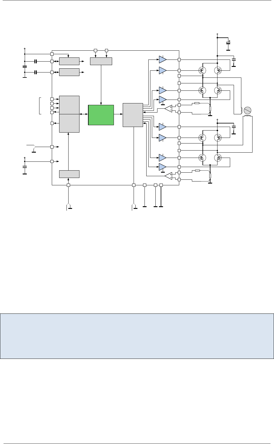
Figure 2 Standard application circuit
The standard application uses a minimum number of external components in order to operate the
stepper motor. Four N-channel and four P-channel MOSFETs are required, and shall be selected as
required for the application motor current. See chapter 15 for examples. With N&P channel FETs, no
charge-pump is required, making the design small and robust. Two sense resistors set the motor coil
current. See chapter 9 for the calculation of the right sense resistor value. Use low ESR capacitors for
filtering the power supply. A minimum of 100µF per ampere of coil current near to the power bridge
is recommended for best performance. These capacitors need to cope with the current ripple caused
by chopper operation, thus they should not be dimensioned too small. Current ripple in the supply
capacitors also depends on the power supply internal resistance and cable length. VCC_IO can be
supplied from 5VOUT, or from an external source, e.g. 3.3V.
Basic layout hints
Place sense resistors and all filter capacitors as close as possible to the power MOSFETs. Place the
TMC2590 near to the MOSFETs and use short interconnection lines in order to minimize parasitic trace
inductance. Use a solid common GND for GND and die pad GND connections, also for sense resistor
GND. Connect 5VOUT filtering capacitor directly to 5VOUT and GND plane. See layout hints for more
details. High capacity ceramic or low ESR electrolytic capacitors are recommended for VS filtering.










