- Turbo Chef Speed Cook Oven Service Manual
18
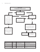
DIAGNOSING AN ISSUE
Troubleshooting:
F1: BLOWER (Blower Running Status Bad)
NO
NO
YES
NO
YES
NO
YES
YES
NO
TO FROM DESCRIPTION EXPECTED RESISTANCE
Black Red Winding (A-B) 2.0-2.6 Ohms
B
lack
White
W
inding (A-C) 2.0-2.6 Ohms
Red White Winding (B-C) 2.0-2.6 Ohms
Black, Red or White Green Windings to Chassis Open
: Motor Windings Resistance Table
Is the wiring
harness properly
connected?
Check the Motor
Controller, Blower
Motor, and I/O
Control Board.
(S
ee page 61 for
schematic.)
Replace Blower
Motor. (page 53)
Correct the wiring
or replace I/O Control
Board (page 39)/M
otor
Controller (page 32)
if damaged.
Is Status Indicator A backlit
on the “Test” Screen?
(see page 23)
Is the Blower Motor
spinning freely?
Do resistance measurements
between windings and chassis
agree with v
alues on Motor
Windings R
esistance Table?
(Figure 24, below)
Replace Blower
Motor (page 53) or
remove obstruction.
R
eplace
Motor Controller.
(
page 32
)










